| Автор | Сообщение |
|
Игорь126
|
Помогите разобраться с блоком питания от монитора LG Flatron l7150s ЖК.
www.elektrotanya.com/PREV…nverter_lcd_sch.pdf_1.png
Причина разборки: при включении раздался хлопок и запахло горелым.
После разборки обнаружил взорвавшийся конденсатор С107, сгоревшую FAN7601 и обугленный R103, далее обнаружил пробитый Q101 (полевой транзистор), диод D103 и R111(был в обрыве.). Заменил все эти детали на новые, за одно и С109 и С101. В итоге при включении блока питания Ничего не взорвалось но и выходных напряжений не наблюдается. Во включенном состоянии на FAN106 на 1й ноге 315-320 вольт, на 2 и 7 ноге 10 вольт, так же слышен гул и цокания примерно 1 раз в секунду в районе С101. Выпаял трансформатор, на всех обмотках сопротивление 1-0,9 Ом. Куда копать дальше?
| .jpg |
| Описание: |
|
| Размер файла: |
271.95 КБ |
| Просмотрено: |
2193 раз(а) |

|
|
|
|
Nicki1714
|
| Игорь 126, что такое: "…nverter_lcd_sch.pdf_1.png" ? Если это часть схемы, то выложите пожалуйста повторно прикрепленным файлом. |
|
водник1953
Завсегдатай
Сообщения: 501
|
| Проверяйте досконально всю обвязку FAN вплоть до номиналов резисторов,но предварительно замените литик по питанию шимки и токовый резистор. |
|
|
Игорь126
|
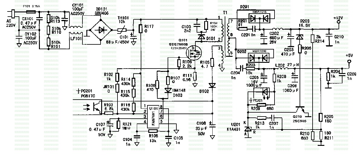
| водник1953, прикрепил схему |
|
водник1953
Завсегдатай
Сообщения: 501
|
| Датчик тока (R111),как я понял,Вы заменили.С108 надо проверить(заменить) и заменить РС817С.Если БП не заработает,то проверять все диоды и резисторы в первичке. |
|
|
Игорь126
|
Бп запустился после того как я удалил R114. В данном блоке стоит защита от повышенного входного напряжения, на 2ю ногу должно приходить не более 0,9-0,97 вольт, а у меня приходило 10-11 вольт. Теперь другая проблема, появился странный звук, что то типа хруста, 2-3 раза в секунду в районе транзистора, шим или трансформатора, они расположены близко друг к другу, не могу определить откуда именно.
ДОБАВЛЕНО 19/01/2017 12:04
Выходные напряжения на 12 вольтовой линии 15.3, на 5 вольтовой скачет от 4,4 до 4,7. Звук могу скинуть на электронку. |
|
gavs
Передовик
Сообщения: 1292
|
| Игорь126 писал: | | Бп запустился после того как я удалил R114. В данном блоке стоит защита от повышенного входного напряжения, на 2ю ногу должно приходить не более 0,9-0,97 вольт, а у меня приходило 10-11 вольт. |
Значит R102 не 1kOhm. Вклад от этого делителя: Vpin2 = 220V*1,41*(R102+R111)/(R102+R111+R114+R115+R118) и составляет примерно четверть вольта.
| Цитата: | Теперь другая проблема, появился странный звук, что то типа хруста, 2-3 раза в секунду в районе транзистора, шим или трансформатора, они расположены близко друг к другу, не могу определить откуда именно.
Выходные напряжения на 12 вольтовой линии 15.3, на 5 вольтовой скачет от 4,4 до 4,7. Звук могу скинуть на электронку. |
Проверньте номиналы деталей в затворе и истоке силового MOSFET. При выгорании транзистора они тоже часто повреждаются. |
|
|
lexmarkz33
|
| Схема блока питания не точна. Как минимум, R205, R211 - 1.8кОм, R210 - 6.8кОм, R106 - 47Ом. Кто-то множитель неправильно посчитал, рисуя схему. R102 1кОм как и в схеме. |
|

|