| Автор | Сообщение |
|
Ажорес
|
плата ilpi-076
rev:a
2008.3.12
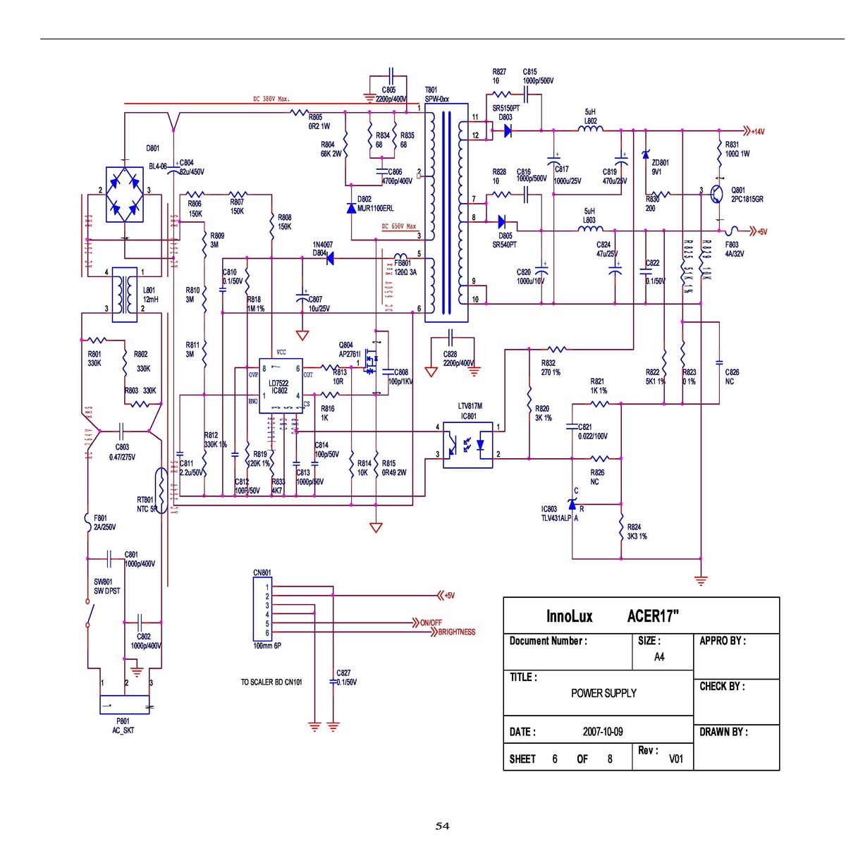
шим ld7522ps, полевик 2761i
При включении напряжение питания ламп с бп скачет от11в до 20в. питание платы скалера от 3 до 5.1в. при этом светодиод мигает желтым примерно минуту. Далее монитор включается и работает. Напруги становятся 15.3в и 5.1в. Если выключить и сразу включить то включается штатно. если подождать 5 минут то опять мигает желтым минуту.Если подключить лампу 12в 5вт на питание ламп то включается сразу и всегда. Если отключить шлейф матрицы то тоже включается подсветка сразу и всегда. Пробовал запитать от компьютерного бп 12в и 5в то включается сразу и всегда. Такое впечатление, что не работает стабилизация в бп. Пробовал подкинуть другую tl431 и оптопару не помогло. Стабилитрон на 9.1в проверял (жалко заменить нечем). На текущий момент заменены уже все электролиты на плате.Даже матрицу с лампами подменял но увы.
| imgonline-com-ua-Resize-xdkuUnXePaKjJu.jpg |
| Описание: |
|
| Размер файла: |
233.9 КБ |
| Просмотрено: |
289 раз(а) |

|
|
|
SASHATOD
Фанат форума
Сообщения: 9885
|
Ажорес, | Цитата: | | На текущий момент заменены уже все электролиты на плате |
Да ну? |
|
foxter-x
Передовик
Сообщения: 1503
|
|
iv-9
Фанат форума
Сообщения: 6359
|
| Он просто не заметил нужный, слишком мелкий. |
|
SASHATOD
Фанат форума
Сообщения: 9885
|
iv-9,  |
|
|
Ажорес
|
И где же он?
Если не секрет. |
|
|
Ажорес
|
| Уважаемые коллеги. Подскажите плиз. Форум существует разве не для этого? |
|
iv-9
Фанат форума
Сообщения: 6359
|
| Укажи (обведи, подчеркни) на своей картинке конденсаторы, которые заменены. |
|