ESpec - мир электроники для профессионалов


"ASER" Aspire 7720 не работает от преобразователя

  Список форумов » Ноутбуки и КПК
На страницу 1, 2  След.
Следующая тема · Предыдущая тема
АвторСообщение
conecc 
Новичок
Сообщения: 16
 
Сообщение #1 От 28/04/2020 16:35 цитата  

В нашем доме часто отключают сеть 220в, сделал преобразователь 12в/19в для питания ТВ и ноутбука. Телевизор работает, а ноут "АSER" уходит в "аварию". Сделал преобразователь по другой схеме. НЕ РАБОТАЕТ! Купил у китайцев на АлиЭкспресс -- НЕ РАБОТАЕТ! Мощности хватает, просадки по 19 в нет. Не работает как с родной АКБ, так и без неё.Немного подробностей: ноут был куплен б/у, АКБ - севшая, причём её "родной выхлоп" - 10,5 в, а блок питания - 19 в. И вот эта хрень в сборе работает отлично. Купил подобную зарядку тоже на 19 в - РАБОТАЕТ!
У меня три ноута, и у всех напряжение АКБ и внешнего БП совпадают, кроме этого ASERa. Контроллер АКБ в защиту не ушёл, батарея заряжается и держит минут 10.
Если есть конкретное решение этого затыка, то буду весьма и весьма благодарен.
foxter-x 
Передовик
Сообщения: 1503
 
Сообщение #2 От 28/04/2020 18:34 цитата  

conecc, а ты сможешь сделать замеры на чарджере "asera"?
conecc 
Новичок
Сообщения: 16
 
Сообщение #3 От 28/04/2020 19:51 цитата  

Привет, foxter-x! Спасибо за помощь. Схемы ноута нет, поэтому не смогу. Но, думаю, что поскольку зарядка идёт, то контроллер АКБ и мультиконтроллер чарджера исправны, поскольку последний разрешает зарядку. А не может как-то влиять на микросхему чанджера питание +3 В батарейки, потому что при переустановке ОС для снятия пароля с BIOSa пришлось отпаивать провода от материнки (батарейка без держателя), потом оторвал печать, потом заклеил токопроводящим клеем (время выставить можно).
В общем-то я не могу понять почему от "чистых" 19 в моего аккумулятора он уходит в защиту, а от блока питания работает? Где я ошибаюсь?
foxter-x 
Передовик
Сообщения: 1503
 
Сообщение #4 От 28/04/2020 20:46 цитата  

conecc, так ты платформу напиши, может, что и найдется.
conecc 
Новичок
Сообщения: 16
 
Сообщение #5 От 28/04/2020 21:21 цитата  

Я не знаю как.
foxter-x 
Передовик
Сообщения: 1503
 
Сообщение #6 От 28/04/2020 21:29 цитата  

conecc, тогда фото платы в хорошем разрешении.
дядя Рома 
Завсегдатай
Сообщения: 507
дядя Рома
 
Сообщение #7 От 29/04/2020 01:18 цитата  

acer aspire 7720 - возможно у вас плата compal la-3551p.есть в свободном доступе.батарейка cmos ни причем.рабочее напряжение батареи - 12-17 v.
в зависимости от типа.если у вас 90w ЗУ - то он должен выдавать до 4 А тока.вы уверены ,что нет просадок питания ? я бы смотрел не
мультиметром ,а осциллографом.
foxter-x 
Передовик
Сообщения: 1503
 
Сообщение #8 От 29/04/2020 08:20 цитата  

conecc писал:
В общем-то я не могу понять почему от "чистых" 19 в моего аккумулятора он уходит в защиту, а от блока питания работает? Где я ошибаюсь?

Сегодня перечитал еще раз и опять ничего не понял. Ты пытаешься аккумулятор на 19В подключить?
JohnK 
Комповед
Комповед
Сообщения: 8248
JohnK
 
Сообщение #9 От 29/04/2020 12:39 цитата  

foxter-x писал:
conecc писал:
В общем-то я не могу понять почему от "чистых" 19 в моего аккумулятора он уходит в защиту, а от блока питания работает? Где я ошибаюсь?

Сегодня перечитал еще раз и опять ничего не понял. Ты пытаешься аккумулятор на 19В подключить?
Если я все правильно понял, то он заряжает акб, потом через преобразователь подключает ее к ЗУ ноута. Либо от стороннего АКБ через преобразователь к ЗУ ноута - но не работает.
conecc 
Новичок
Сообщения: 16
 
Сообщение #10 От 29/04/2020 13:24 цитата  

Уважаемые коллеги! Описываю проблему: 1). живу в украине; 2). самоизоляция; 3). часто отключают сеть 220 В (на несколько часов); 4). в период отсутствия сети жизнь замирает; 5). освещение от светодиодной ленты и автомобильного аккумулятора; 6). сделал преобразователь DC 12/19В для телевизора (жк) - РАБОТАЕТ; 7). подключил ноутбук ASER Aspire7720z (17дюймов), напряжение НЕ просаживается, а ноут НЕ РАБОТАЕТ; 8). сделал преобразователь по другой схеме - НЕ РАБОТАЕТ (включается и уходит в" аварию"), напряжение не просаживается, есть плавная регулировка. Схему взял в интернете. 9). купил на али экспресс преобразователь (схема аналогичная), включил - НЕ РАБОТАЕТ!

Небольшие изменения по 19В не дают +++ результатов.
Теперь немного о ноуте: купил давно б/у, железо гуано, но 17" и безотказно работает. Аккумулятор на 10.5 В (хватает на 8 минут при 100% зарядке), а блок питания на 19 В. И в такой комплектации эта "хрень" работает почти не выключаясь уже года 3.
Без батареи и с батареей ОТ БЛОКА ПИТАНИЯ - РАБОТАЕТ,( батарея берёт заряд), а от преобразователей 12/19 V - НЕ РАБОТАЕТ.
Ранее для переустановки ОС пришлось отпаивать один вывод батарейки для снятия пароля на BIOSe, немного нарушил монтаж и пришлось капнуть чуть токопроводящего клея. Вот вся история. Что не понятно мне? Как при таком "диком" отличии напряжений аккумулятора 10.5 В и блока питания 19 В вся эта хрень работает, и работает без замечаний. Да, старый блок питания грелся градусов до 70. Купил новый такой-же - греется также.
Коллеги, пропадаю, чувствуя себя тупым радиоинженером
дядя Рома 
Завсегдатай
Сообщения: 507
дядя Рома
 
Сообщение #11 От 29/04/2020 18:51 цитата  

напряжение от батареи или от зу ,в зависимости от режима работы,поступают на верхние ключевые
транзисторы преобразователей вторичных питаний. выходные напряжения регулируются
шим-контролерами с помощью обратной связи .для их формирования достаточно и 10v так как на
выходах нет более 5v.мое мнение ,что ваш преобразователь выдает очень "грязный сигнал" и поэтому
срабатывает защита.
JohnK 
Комповед
Комповед
Сообщения: 8248
JohnK
 
Сообщение #12 От 29/04/2020 18:59 цитата  

conecc, А что було не купить на том же алике DC/AC преобразователь и подключать непосредственно БП/ЗУ ноута?
n max 
Модератор
<B>Модератор</B>
Сообщения: 17599
 
Сообщение #13 От 29/04/2020 19:10 цитата  

так подключите в вашему преобразователю нагрузку ампера на 3 и напишите что он вам даст на выходе.
может у вам зарядка с идентификатором тогда работать не будет от слова совсем
у меня было такое в ноуте делл так пришлось на - и + акб напаивать 2 провода и подавать на них 12 вольт от прикуривателя машины и все работало без проблем(банки внутри акб при этом были отключены и выброшены из корпуса).Так этот ноут пропахал годика этак 3 пока машина его не переехала парочкой колёс-в результате ремонт стал нерентабельным-ноут пошёл на з.ч.
conecc 
Новичок
Сообщения: 16
 
Сообщение #14 От 29/04/2020 21:36 цитата  

Всем спасибо за дельные советы. Не писал т.к. снова отключали 220 в. Уже завтра буду грузить преобразователь и смотреть осциллографом. И увеличу до 20 000 мкф кондёры на выхлопе. Завтра отпишусь, если будет напруга.
n max 
Модератор
<B>Модератор</B>
Сообщения: 17599
 
Сообщение #15 От 30/04/2020 17:02 цитата  

conecc писал:
Всем спасибо за дельные советы. Не писал т.к. снова отключали 220 в. Уже завтра буду грузить преобразователь и смотреть осциллографом. И увеличу до 20 000 мкф кондёры на выхлопе. Завтра отпишусь, если будет напруга.

если ваш преобразователь не тянет на выходе 3ампера то увеличение кандёров бесполезная затея.
надо настроить чтоб под нагрузкой выдавал не менее 19 вольт если без нагрузки будет 20-22вольта то ноуту это не страшно-до 24 обычно выдерживают большинство ноутов.
conecc 
Новичок
Сообщения: 16
 
Сообщение #16 От 30/04/2020 17:55 цитата  

Увеличил до 30 000 мкф, те-же яйца!

ДОБАВЛЕНО 30/04/2020 18:59

Как вы и сказали увеличение ёмкости ничего не дало. Буду грузить 3 А.
conecc 
Новичок
Сообщения: 16
 
Сообщение #17 От 30/04/2020 20:50 цитата  

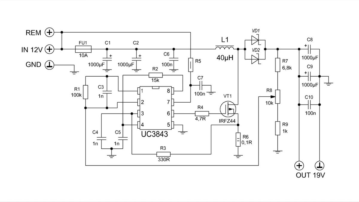
Нагрузил 2А, напруга просела с 22 В до 9 В , преобразователь не греется. Схема стандартная: ШИМ-контроллер, полевик 80 А RU7088R, шоттки на выхлопе 10 А STR62045CT и дроссель на железе.. Даже не тёплые! Я фигею!
В нём есть регулировка выхода, но 9 В - это max, что можно выкрутить под нагрузкой. Неужто так сильно ШИМ зависит от нагрузки?
Век живи, век учись. Дураком помрёшь.

ДОБАВЛЕНО 30/04/2020 21:54

conecc писал:
Нагрузил 2А, напруга просела с 22 В до 9 В , преобразователь не греется. Схема стандартная: ШИМ-контроллер, полевик 80 А RU7088R, шоттки на выхлопе 10 А STR62045CT и дроссель на железе.. Даже не тёплые! Я фигею!
В нём есть регулировка выхода, но 9 В - это max, что можно выкрутить под нагрузкой. Неужто так сильно ШИМ зависит от нагрузки?
Век живи, век учись. Дураком помрёшь.
Век живи, век учись. Дураком помрёшь
n max 
Модератор
<B>Модератор</B>
Сообщения: 17599
 
Сообщение #18 От 30/04/2020 21:07 цитата  

тут где-то такой девайс нужен.

ДОБАВЛЕНО 30/04/2020 21:09

Этот вариант хоть можно умощнить увеличив диаметр провода на дросселе и соотв размер сердечника ну и мощность транзистора

  s1200-1.jpg  61.46 КБ  Скачано: 257 раз(а)
conecc 
Новичок
Сообщения: 16
 
Сообщение #19 От 30/04/2020 21:24 цитата  

Но, вот загадка! Ноут не работает и от 12 В аккумулятора 60СТ???. Остаётся пожалуй , как вы и советовали, выкинуть банки и подать 12 В на пустой акб. Что ещё посоветуете?
n max 
Модератор
<B>Модератор</B>
Сообщения: 17599
 
Сообщение #20 От 30/04/2020 21:28 цитата  

со входа блока питания он работать от 12 вольт не будет там контролер зарядки следит чтоб на входе было не меньше 19 вольт.
что посоветовать??Вот найти типа такого преобразователя от него точно ноут работает у нас в местном магазине сейчас 10 долл стоит если перевести бел.рубли на долл.
https://radio-market.by/476-moduli-pitaniya/7703-7703-povyshayushchij-dc-dc-150vt-tip-2.html

ДОБАВЛЕНО 30/04/2020 21:36

conecc писал:
Нагрузил 2А, напруга просела с 22 В до 9 В , преобразователь не греется. Схема стандартная: ШИМ-контроллер, полевик 80 А RU7088R, шоттки на выхлопе 10 А STR62045CT и дроссель на железе.. Даже не тёплые! Я фигею!
В нём есть регулировка выхода, но 9 В - это max, что можно выкрутить под нагрузкой. Неужто так сильно ШИМ зависит от нагрузки?
Век живи, век учись. Дураком помрёшь.

ДОБАВЛЕНО 30/04/2020 21:54

conecc писал:
Нагрузил 2А, напруга просела с 22 В до 9 В , преобразователь не греется. Схема стандартная: ШИМ-контроллер, полевик 80 А RU7088R, шоттки на выхлопе 10 А STR62045CT и дроссель на железе.. Даже не тёплые! Я фигею!
В нём есть регулировка выхода, но 9 В - это max, что можно выкрутить под нагрузкой. Неужто так сильно ШИМ зависит от нагрузки?
Век живи, век учись. Дураком помрёшь.
Век живи, век учись. Дураком помрёшь

Дроссель на феррите должен быть и частота преобразования где-то от 40 до 100 килогерц тогда мож что-то и получиться.

Перейти: 
Следующая тема · Предыдущая тема
На страницу 1, 2  След.
Показать/скрыть Ваши права в разделе

Интересное от ESpec


Другие темы раздела Ноутбуки и КПК



Rambler's Top100 Рейтинг@Mail.ru liveinternet.ru