| Автор | Сообщение |
|
bodj10
|
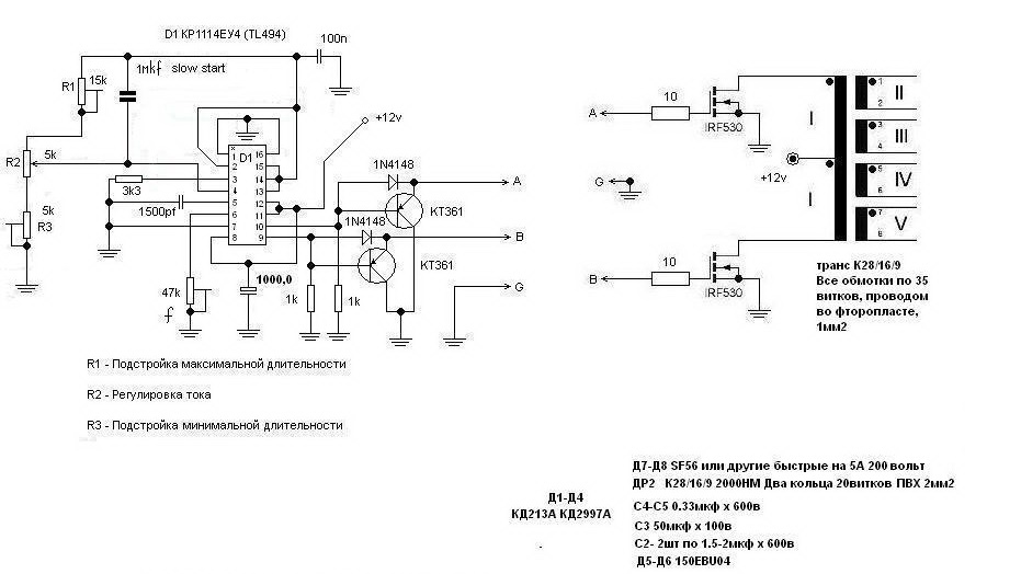
Схемка генератора клима только в место 361 я поставил 3107а
ДОБАВЛЕНО 16/05/2012 22:08
вот ето полная

_______послед вариант клима2.jpg 88.45 КБ Скачано: 532 раз(а)
|
|
Skif
Завсегдатай
Сообщения: 876
|
| mjntana писал: | Собираю пока мост,а дальше не знаю,то ли удвоитель цеплять то ли мягкий поджиг попробовать,хочется сделать чтобы спокойно варил на ма лом токе и при етом релюха не клацала всевремя.
Кто нибудь ставил на резонанс GBB-81 ? или лучше не пробовать? | CBB-81 - самое то что надо. Неужто трудно прочитать написанное??
Релюха и так клацать не будет, если нормально сделать. Я выкладывал видео, где горит 2-ка и ничего не клацает. Мотать транс на Е70 16/3 и регулировку частотой делать.
Сегодня очередной рекорд потребления получился с мостовой раскачкой:
Видно, что потребление всего 26мА при 12В питания. Нагрузка ТГР 20нФ. При этом если отключить ТГР, собственное потребление схемы составляет 11мА.
Размеры по сравнению с коробком спичек - такие
 |
|
|
zentr
|
| mjntana писал: | Добрый вечер сваркостроителям! Пришли запчасти из Днепра,начался процесс.Собираю пока мост,а дальше не знаю,то ли удвоитель цеплять то ли мягкий поджиг попробовать,хочется сделать чтобы спокойно варил на ма лом токе и при етом релюха не клацала всевремя.
Кто нибудь ставил на резонанс GBB-81 ? или лучше не пробовать? | Здравствуйте! Я ставил эти кандеры -при испытании не грелись вообще.И были они 2000 В. напруги.А где в Днепре береш, что то там все дорого,? Я в основном беру здесьhttp://radiomarket.lg.ua/create_account.php |
|
|
Алексей431
|
Здравствуйте, настроил дросель на ток КЗ 180А и соответстенно рабочий максимальный ток 150А. Подумал что может надо больше но решил что ненадо. Основная работа планируется в гараже (машину варить). Вот тут фотки прибора Гумерова-Зуева (первый и второй вариант. В первом слишком маленький радиатор на ключе). И сама осциллограмма по которой зазор настроил. Дросель Е65, два строительных бумажных скотча в зазоре и 11 витков. Буду делать корпус и ставить в обдув аппарат. Пока ещё варить не пробывал.
Что-то интернет не тянет, фотки потом выложу   
Оказывается не грузились фотки не из-за интернета, на хосте pic какие-то проблемы, загрузил на другой хост(что такое хост хрен его знает ) |
|
mjntana
Завсегдатай
Сообщения: 587
|
Транс намотан на Е70,а для частотной регулировки нужен другой БУ? или можна переделать климовский? Я думал фазовая лучше ,в чем преймущество рег.частотой? R-technik рисовал схемку включения релюхи ,ты сам по єтой схеме включал?как работает?
Вчера варил первым апаратом , варил двойкой , к железу 1.5 валил полосу 4.было бы здорово если бы переделать схему вкл.релле. |
|
Skif
Завсегдатай
Сообщения: 876
|
судя по осцилке, не вытягивает БП.
частотная настройка а не регулировка. Регулировка фазная.
Мда...резонансником машину варить - не шибко представляю. Разве что эта машина КРАЗ или ЗИЛ, накрайняк УАЗ или старую Волгу, а легковую жесть - с трудом. В принципе при тренировке это реально, но геморно. А че ж полуавтомат не делать?
Свинорез больше для конструкций всяких с проката полезнее. |
|
|
ДядяВася
|
| bodj10 писал: | Схемка генератора клима только в место 361 я поставил 3107а
|
С цоколевкой 3107 ничего не напутал? Покажи осцилу на затворе 530-го. |
|
Skif
Завсегдатай
Сообщения: 876
|
| а зачем переделывать схему включения? Ведь достаточно изменить сопротивление и конденсатор на релюхе, чтоб добится тех же результатов |
|
|
r-technic
|
| mjntana писал: | R-technik рисовал схемку включения релюхи ,ты сам по єтой схеме включал?как работает?
|
Так и не выкладывал бы сюда непроверенное. Работает сейчас в аппарате. Работает четко, без глюков, всё как в описалове.
ДОБАВЛЕНО 17/05/2012 13:13
| Skif писал: | | а зачем переделывать схему включения? Ведь достаточно изменить сопротивление и конденсатор на релюхе, чтоб добится тех же результатов |
Согласен Я ж позже и дал согласие на компромисс, что инженеринг такой, для повышения личного "скила" и светодиодиков мигающих
А если серьёзно, то в процессе настройки и безопасного изучения работы резонансника приходилось часто переключаться с 220 вольт питалова на 12, 40 или 80. Вот тут с запуском релюхи и начались неудобства. Поэтому было принято решение поупражняться в инженеринге. На плату установил джампер, и просто пинцетом переключал его на необходимое положение, соответственно напряжению питания моста. |
|
Skif
Завсегдатай
Сообщения: 876
|
| согласен, при настройке такой вариант удобнее. Да и при постройке первого аппарата, для его исследования наверно неплохо помогает. |
|
|
r-technic
|
| Skif писал: | | согласен, при настройке такой вариант удобнее. Да и при постройке первого аппарата, для его исследования наверно неплохо помогает. |
точно!  |
|
mjntana
Завсегдатай
Сообщения: 587
|
Ну уговорили поставил на пита ние релюхи вместо 820 ом , 450 ом и подстроечник проволочный на 400 ом , конденсатор увеличил до 100 мкф. таки помогло. пробовал варить ,совсем другая музыка!  |
|
|
Дикий мужчина
|
| Добрый вечер! Ребята собрал аппарат. Но вот возникла проблемка с удвоителем. При горении дуга свистит! Как это победить и чем это грозит? |
|
Skif
Завсегдатай
Сообщения: 876
|
| Дикий мужчина писал: | | Добрый вечер! Ребята собрал аппарат. Но вот возникла проблемка с удвоителем. При горении дуга свистит! Как это победить и чем это грозит? | выкинуть удвоитель. Уверяю - свист пропадет!
Ну а вообще, попробуй немного поменять параметры удвоителя. Кондеры там или дросселек. Грозить ничему не должно, кроме диодов выходных. Их при поджигалке-убивалке лучше защищать не только снабберами, но и супрессорами с варисторами в куче. |
|
|
Дикий мужчина
|
| На вых диодах стоят снаберы +варисторы! А насчет выкинуть я уже думал но не для всех электродов 56 вольт хватает чтоб варить хорошо!!!!!! Да и поджигалка моя через выключатель включена! |
|
Skif
Завсегдатай
Сообщения: 876
|
| попробуй для начала увеличить выходной кондер на удвоителе |
|
mjntana
Завсегдатай
Сообщения: 587
|
У меня удвоитель тоже пищал, перемотал дросель на два кольца добавил 4 витка ,все затихло!пробуй хуже не будет.
ДОБАВЛЕНО 17/05/2012 23:34
Скиф напомнил.кондер на удвоителе увеличил до 4 мкф, но от этого по моему дуга больше стала тянутся.
ДОБАВЛЕНО 18/05/2012 00:00
для zentr,в Днепре детали выписывал в ЧП Ворон ,твой адрес проверил они работают по предоплате .не люблю платить за то чего еще нет и может не быть. |
|
|
bodj10
|
Здравствуйте Дядя Вася вот осцылограмы минимальная длительность максимальная на 530 и на ключах

P9250026.JPG 185.4 КБ Скачано: 329 раз(а)
P9250025.JPG 186.68 КБ Скачано: 314 раз(а)
|
|
|
r-technic
|
| mjntana писал: | Ну уговорили поставил на пита ние релюхи вместо 820 ом , 450 ом и подстроечник проволочный на 400 ом , конденсатор увеличил до 100 мкф. таки помогло. пробовал варить ,совсем другая музыка!  |
Да, я когда подбирал, тоже было 500 ом. но кондюк ставил аж 220 мкф
ДОБАВЛЕНО 18/05/2012 01:29
| Дикий мужчина писал: | | Добрый вечер! Ребята собрал аппарат. Но вот возникла проблемка с удвоителем. При горении дуга свистит! Как это победить и чем это грозит? |
У меня вариант вообще без конденсатора.. просто дроссель на кольце К28х16х9 с тридцатью витками. Индуктивность 1450 мкГн. Работает отлично даже от 2+2 витка. ХХ при этом 70 вольт (транс 18/3+3)
Кстати, у меня немного посвистывают ферритовые колечки с VGA кабелей натянутые на шины перед диодами. Свистят совсем не громко и когда им вздумается, немного греются. На осциллограммах нигде это не отслеживается никак и ни на какие параметры не влияет.. Так что на произвольное посвистываение забил))) Когда варишь, вообще не слышно. |
|
|
Алексей431
|
Привет всем, наконец-то я закончил настройку аппарата. Немог настроить из-за того что конденцаторы питания были только с одной стороны моста, добавил на вторую сторону моста конденцатор 330мкФх400В и всё заработало. Похожее было и в первом моём варианте. Иными словами если плата разведена не правильно то можно навесить конденцаторов что-бы по длинным дорожкам не шёл острый ток а шёл только тупой. . Теперь можно делать корпус.
  
А почему этим аппаратом нельзя варить автомобильную жесть? Простым я варил только очень неудобно, плохо зажигалась дуга. Правда я пороги собирался варить, но всё-равно жести там будет много. Варить я умею. Раньше ещё делал простой 50-ти герцовый сварочник. И сейчас у меня такой есть, но решил собрать инвенторник особенно потому что в нём можно поставить любые токи. В 50-ти герцовом для малых токах нужен дроссель весом 6 кг и из-за веса (не молодой я уже) я отказался от него. Раньше тягал (около 18 кг), сейчас что-то нехочется. |
|