| Автор | Сообщение |
profinrus
Завсегдатай
Сообщения: 533
|
на мост без прокладок ни как  |
|
mjntana
Завсегдатай
Сообщения: 587
|
| Нашел конденсаторы К31-11-3 . 0.01-500в.кто знает шо это за зверь?сьедобный он ,или лучше его выбросить? |
|
|
ALXLIST
|
| Всем привет. Братцы кто-нить делал на 3120 или может по форуму кто помнит где схемку посмотреть, подскажите пожалуйста! Искать времени в обрез- выручайте. |
|
Jorg63
Передовик
Сообщения: 1185
|
| ALXLIST писал: | | Всем привет. Братцы кто-нить делал на 3120 или может по форуму кто помнит где схемку посмотреть, подскажите пожалуйста! Искать времени в обрез- выручайте. |
вот вариант с отриц смещением .
немного улучшил качество картинки,может кто нибудь для себя интересного извлечет,на мой взгляд есть чего позаимствовать
схема сварочника 1.gif 165.18 КБ Скачано: 909 раз(а)
|
|
|
ALXLIST
|
Jorg63
Благодарю от души, а то у меня винт ссыпался там все схемы были- досадно. |
|
mjntana
Завсегдатай
Сообщения: 587
|
| Поставил сегодня новые транзисторы.питание дал только на управу.померил напругу на ключах 12,2в.макс.и 7в.мин. и опять услышал писк,транзисторы пищат.поотпаивал провода от ключей тишина.Шото наверно с управой ,на осциле все как в учебнике .частота 30кг.в общем без 100 грам не разберусь. |
|
Jorg63
Передовик
Сообщения: 1185
|
| mjntana писал: | | Поставил сегодня новые транзисторы.питание дал только на управу.померил напругу на ключах 12,2в.макс.и 7в.мин. и опять услышал писк,транзисторы пищат.поотпаивал провода от ключей тишина.Шото наверно с управой ,на осциле все как в учебнике .частота 30кг.в общем без 100 грам не разберусь. |
Чем вы измеряли напругу на ключах? неужели мутьтиком? такие показания могут быть только когда меряешь мультиметром.А осциллографом вы увидели бы изменяющую скважность при регулировке от мин до макс, и амплитуда не должна меняться на осциллограмме,только длительность.и одновременно заценили бы качество импульса на ключиках,и тогда можно уже судить откуда бяка лезит виде свиста.
,Если меняеться при регулировке и амплитуда импульса,то управа, вероятность такая не исключена. Могли бы и в студию осциллограммы при разном положении регулятора тока на затворах ключиков
 |
|
|
lenvad
|
| pansim писал: | | Кондербаласт более требователен к форма импулса. Спад надо не более 300нс. Ето с печки не получится, а вот по схема СКИФ /мостовая разкачка/ делал, работает 4 месецов. Бах НЕТ! |
Заинтриговал.. давай подробности... типа какие ключи ,мост\полумост, паралельные диоды,силовик на чем , и чем сколькораз мотал... радиаторы , ПВ на 120а ,и тд...
любая инфа только в пользу.
собираю похожий. |
|
mjntana
Завсегдатай
Сообщения: 587
|
Абсолютно верно замечено,напругу мерил мультиком.Сигналы с управы смотрел раньше.Осцилограф на работе и то у товарища.Пойду смотретьеще раз, после выходных.
Может кто подскажет где в Киеве можно купить б\у осцилограф. |
|
Vovak
Завсегдатай
Сообщения: 400
|
| Да на Кардачах, где же ещё. |
|
Skif
Завсегдатай
Сообщения: 876
|
| Есть горы сайтов, где осцилы продают с хранения. Новье за умеренные деньги. Гугыль знает |
|
|
lepnep
|
| Может быть ктонить слышал о сварочнике Котовского,или у кого-то есть инфа,может ссылка.... это не в тему , но про сварку тут вероятнее всего. |
|
|
Alax46
|
| Сегодня подпаял параллельно выходным клеммам, как в инструкции Skifa, емкость 220 nF на 630 В. При КЗ реле перестало срабатывать. Емкость 220 nF на 630 В довольно прилично греется (я правда не смотрел осциллографом, что у меня делается на выходе при сварке). Так и должно быть? И без емкости, как мне показалось, дуга лучше загорается. Так надо ставить эту емкость? |
|
Skif
Завсегдатай
Сообщения: 876
|
| Эта емкость нужна только для того, чтоб уменьшить выбросы. Это актуально для транса с подзалетом в насыщение(если нагрев сердечника на ХХ сильный). Если залета нет - можно не ставить. Если есть удвоитель - он подгружает транс и ее тоже можно не ставить. |
|
|
Alax46
|
Skif,
У меня Тр - 2Е70 11/2,5+2,5; Др - РМ62 8,5 (Epcos); РТ/ТКЗ=170/220, без удвоителя. На ХХ без обдува за пол часа тр-р теплый - градусов 40 не больше. Сейчас проверил - кондер (параллельно выходу) на ХХ холодный, а греется при сварке. 150EBU04 защищены снаберными RC цепями, варисторами и 1.5КЕ300СА. Получается можно не ставить его? Или глянуть осциллом, какие выбросы при сварке.
ДОБАВЛЕНО 09/07/2012 21:34
А резистор 4-7 кОм, как советует Дядя Вася, ставить? Наверное лишним не будет. |
|
Skif
Завсегдатай
Сообщения: 876
|
можно и резистор, почему нет, дядя Вася глупость не посоветует.
Если при сварке кондер греется - ничего удивительного, так как напряжение на дуге меняется в небольших пределах и с большой частотой. С повышением частоты реактивное сопротивление кондера падает и ток через него растет. Если у тебя 2Е70, тебе достаточно одного кондера на 0.1мкф или резистора. Их единственное предназначение не дать вырасти всплескам выше пробивной напруги диодов |
|
|
ДядяВася
|
| Skif писал: | | можно и резистор, почему нет, дядя Вася глупость не посоветует. |
Дядя Вася может советовать что угодно, как и любой другой. Просто надо иметь представление о том, что это есть и зачем, и не забывать про палку о двух концах. R и C ставят, чтоб защищать диоды от индуктивности выходных кабелей сварки, т.к. в момент отрыва они здорово брикаются, и запросто могут побить диоды. Ну а на другом конце палки - R занижает напряжение холостого хода, ходя иногда это даже необходимо. А емкость, если греется, можно уменьшить, можно две в паралель, ну и про ее качество не забывать (пленка, желательно Epcos).
Примерно так, может кто еще что добавит. |
|
|
Dmitrii022
|
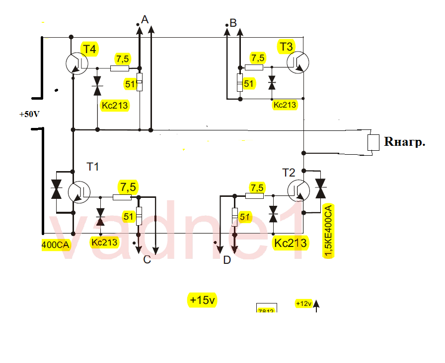
Добрый день!!! Собираю тоже сварочник негуляева. Возникли несколько вопросов.
Для начала сделал генератор. Проверил импульсы идут. Затем собрал плату ключей на базе импульсы приходят. Схему включения собирал согласно схеме на рисунке.
Сопротивление в нагрузке стоит около 20 Ом. 50V подал от железного трансформатора 220/35, а дальше выпрямил подключил кондер и получил около 50 V. Когда подключаешь транс за короткое время начинает дыметь, а на выходе сопротивление нет сигнала.
На транзисторах IRG4PC50UD между коллектором и Эмитером сопротивление около 10 Ом, только в одну сторону (это наверно диод).
Возможно что транзисторы просто шунтируют нагрузочный сопротивление.
Может в на выход повесить лампочку галогенку?
Почему такое маленькое сопротивление? Это нормально?
Безымянный.png 77.87 КБ Скачано: 552 раз(а)
|
|
|
ALXLIST
|
| А зачем галогенку? - простую лампу накаливания повешай. А какой транс начинает дыметь? |
|
profinrus
Завсегдатай
Сообщения: 533
|
| если между коллектором и эмитером 10 ом,это или на них подано напряжение или они пробиты. |
|