| Автор | Сообщение |
|
YX-360TR
|
|
|
Level2
|
tormentor - можно в ближайшее время ожидать поддержку графических дисплеев ? Вы работаете над этим или нет ?
У меня контроллер почти собран, осталось припаять некоторые элементы, посылка с которыми ещё в пути.
Теперь собственно не знаю, покупать на eBay знакосинтезирующий дисплей или чуть позже купить графический. |
|
|
dimon1978
|
| Как обстоят дела с беспроводными датчиками типа пирометра? |
|
|
Level2
|
Подскажите, как правильно прошить контроллер, пока что не получается.
В инструкции написано:
1)нажмите кнопку Boot на контроллере;
2)запустите файл flash.bat на исполнение;
3)нажмите кнопку Reset на контроллере.
У меня собран контроллер на отдельной плате (префикс mcu-)по схеме с первой стрницы ( дорожку Tx перерезал и перепаял на pin 30). На плате нет кнопки Boot, вместо этого есть джампер Boot.
Как правильно делать ?
1) Установить джампер.
2) включить питание
3) запустите файл flash.bat на исполнение ( два раза кликнуть левой клавишей мыши ?)
4) нажать кнопку Reset на контроллере.
5) отключить питание
6) убрать джампер
7) включить питание
8) запустить iroven
Или же сначала убрать джампер, потом отключить питание ?
Пробовал по разному, результата нет.
Какой должен быть лог при удачной прошивке контроллера ?
Свой лог прикрепляю. Из этого лога мне не понятно, прошился контроллер или нет.
Если я правильно понимаю, то у меня нет конекта контроллера с софтом iroven.
И конекта нет из того что контроллер не прошит или из неправильных настроек компа?
Java SE 6 у меня установлена.
Преобразователь USB > RS232 (Com port) проверенный,раньше прошивал им сотовые телефоны.
Rx и Tx пробовал менять местами.
Когда на плате установлен джампер Boot, потребление платы примерно 10mA, без джампера 0 и иногда поднимается до 10mA.
( 10mA- это минимум который может показать мой блок питания).
Тоесть можно предположить, что контроллер переходит в режим бутлоадера.
Контроллер я прошиваю и пробую запустить без дисплея. Он ведь должен прошиваться и запускаться без дисплея ?
Подскажите что не правильно делаю ?
лог.PNG 107.7 КБ Скачано: 459 раз(а)
софт.PNG 72.27 КБ Скачано: 474 раз(а)
|
|
|
Level2
|
Контроллер всё-таки прошился. Коннект с софтом iroven есть.
Спасибо YX-360TR за подсказку.
Делал так:
1. Выключил питание
2. поставил перемычку
3. подал питание и запустил софт
После прошивки выключил питание, убрал перемычку.
КОНЕКТ.PNG 69.45 КБ Скачано: 545 раз(а)
|
|
|
Andy52280
|
2tormentor
У меня версия 09 контроллера. Можно ли на выходах получить ШИМ сигнал с частотой герц в 250-300?
Кажется, кто-то уже спрашивал о таком и ему высылали подправленный софт. |
|
|
kotu
|
Я собрал контроллер.
КАК можно включить 2 индикатора1602, что бы вторая часть страници (температуры), выводилась на второй экран.
Причина проста 1602 в четыре раза дешевле 1604.!!!!
Пока параллельно выводят одно и тоже. |
|
|
kotu
|
А при подключении 24х2
,
При 2х экранах, на 24х2 исчезают показания части температур. |
|
|
YX-360TR
|
Переставил термодатчик на ВИ.. надо же.. было так удачно поставить изначально (снизу - PT1000). Разница температуры с более горячей стороной порядка 60"С..
Переставил после того, как вспучило плату, на которой не удалось с первого раза снять чип с компаудом.. В итоге вылезла "радость":
1. Очень высокая инертность при старте с комнатной температуры - порядка 80"С.. т.е если ставится цель 110"С, то до 190"С по инерции долетает..
2. При уже прогретой керамике температура "залёта" не превышает 15-20"С
Опять вытащил "жертву" PBFree для тестов..
чёта я "приуныл" (18+) уже от этой "самодеятельности"
Вопрос по ПИД регулированию.. что-то я ни чего не понимаю хитрой реализации.. наблюдая за показания термодатчика и миганием светодиода на семисторном блоке понял, что нагрев всегда включается при температуре ниже установленной, а выключается выше. При энертном ВИ получаем следующую картину:
ВИ греется до 400"С, выключается. По инерции Т ползёт до 414"С (набор ВИ на 3"С увеличивает Т платы на 1"С) и потом ползёт в низ... На 399"С включается ВИ, но температура ползёт в низ до 387"С... там как-бы "зависает" на 2-3 секунды и ползёт на верх... и всё повторяется заново..
Сейчас выставлены параметры для 400Вт ВИ
Pmax=90;dToff=1.0; dTmax=0.1; Wait1=1.0
Kp=15, Ni=40, Kd=80, Nd=8
Изменение каких параметров до каких значений уменьшить "разгонный горб" и стабилизирует линейность нагрева?
п.с. все опыты по снятию данных были только при включенном ВИ, при том плоскость ВИ была перпендикулярна полу )) соотвественно при подогреве снизу платы эти параметры будут немного другие.. |
|
vladimersv
Завсегдатай
Сообщения: 383
|
YX-360TR эти горки и качели присущи данному контролеру ,почему и приходилось вводить дополнительные функцыии вкл/откл в меню ,ищите в середине темы ,там примерно даны были принцып как с этим бороться . примерно надо подбирать отключение за несколько градусов до заданной , как и включение . в итоге будет принцып типа релейного , но подобрать можно ,и нагрев идёт более менее плавный ,как и удержание . и нестарайтесь втисуться в отведённое время ,типа 8мин на профель, бесполезно, всёравно разные платы всегда и толщиной и размерами , а настройка типа 4-5профелей тут непрокатует,при сильном разбеге в данных профеля,надо меняь и настройки ПИДа тут, фактически использовать 1-2 профеля .типа общих подберается и уже на них отстраивается ПИД тут. иначе настроите пид,а измените профель и вся динамика нагрева убегит.
такчто сначала составте примерный профель ,немного удленённый до 10-11мин примерно (в зависимости от нагревателей) ,и на нём отстраивайте уже ПИД . как настроите-вот этот профель и останится более менее рабочим .
а вспучивание без низа будет полюбому . сильный по скорости перепад температуры , настраивать надо сначало низ чтоб ровно держал и лиш потом можно браться за верх. |
|
|
imunilat
|
| Ребята, подскажите, не получается заставить работать контроллер от LMP. Спаял платку, подключаю к контроллеру, прошивка определяет, что работает через LMP, в настройках указаны типы термопар (1), но в показателях температур твориться черти что, цифры бегают от -240 до 480, в поисках проблемы спаял уже 2 платки, поведение контроллера одинаковое. Набор покупал у Юрия, контроллер бывало глючил, это вылечилось пропайкой всех контактов, а это победить никак не могу. Инфы не нашел, возможно пропустил, дорабатывать контроллер для работы с LMP нужно? |
|
|
YX-360TR
|
Предварительно настройки в меню сделаны?
Tcorr
0 - отключение автоматической коррекции хол. спая, 1 – использовать внутр. датчик контроллера.
Пока не поставил в положение 1 - тоже херню всякую показывал..
Также нужно AFE LMP указать какой тип датчика обсчитывать.. (по умолчанию -0.. ничего)
tType1
Тип датчика 1 (0-нет, 1-K, 2-L, 3-J, 4-E, 5-Pt50, 6-Pt100, 7-Pt500, 8-Pt1000)
Что с БП? у меня с идущими в комплекте маломощными бп импульсными тоже глючило..
Попробуйте проверить работу LMP с резистосторами.. возмите 4 выводных резистора на на 1200 Ом, подключите к лмп по схеме их подключения (здесь уже приводилась схема), и включите.. Показания должны быть стабильны, для ПТ1000 приращение на 1"С увеличивает сопротивление на 3,85 Ом (в идеале), т.е исходя из этого, на всех четырёх каналах должно быть в пределе 49/52 градуса. Можно на них дунуть феном.. понаблюдать как меняются показания с прогревом... этакая "лабораторная работа" по проверке ТК резисторов =))) |
|
|
imunilat
|
YX-360TR, Спасибо за ответ.
Настройки сделал все согласно мануалу.
блок питания поставил от ДВД, про резисторы спасибо, обязательно проверю.
еще чуток инфы из общения с Юрием (терментором) по поводу стабильности показаний.
Собирал по этой
схеме
Поправки:
1. по даташиту для REF3xxx большая емкость нагрузки вредная, вместо
С7/С8 достаточно одной емкости на 1..10нФ.
2. для терморезисторов/Pt100 емкости С9..С12 могут мешать измерению,
лучше убрать или уменьшить до 10нФ.
3. попробуйте подобрать емкость С6 в диапазоне 1..15нФ. |
|
|
Stas67
|
| SNeon. Как работет китайский кватрат на верху нормально нет? собираю станцию вот думаю или с галогенок делать или взять готовый 80х80х450в |
|
|
Level2
|
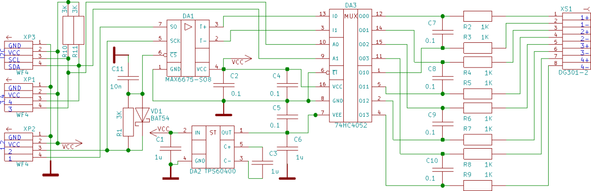
Кто-нибудь собирал модуль MAX6675 + I2C(заточен под термопары) ?
К разъёму XS1 должны подключаться усилители термопар или термопары ?
Какую схему или устройство можно (или нужно) подключить к разъёму XP3 I2C ?
sch.png 65.67 КБ Скачано: 377 раз(а)
|
|
|
viruson
|
Добрый день Юрий
есть ли уже прошивка под пирометры ??? |
|
|
viruson
|
Level2,
К разъёму XS1 должны подключаться термопары
по остальным вопросам ответ был на 73 странице-
tormentor
под выложенные раньше платы на Atmega8/MAX:
- 4-кан.термометр на MAX6675/31855 (пойдет как образцовый): max31855-m8.zip. Подключение: Data - PC5, SCK/CS - PD2, A0 - PC4, A1 - PC3.
- то же, на DS18B20: ds18b20-m8.zip. Подключение: Q1 - PC5, Q2 - PC4, Q3 - PC3, Q4 - PC2. |
|
|
kotu
|
Собрал я это чудо,!!!
Теперь начало настроек Даже не знаю с чего начать? При старте программы серия коротких сигналов, Нужно термопары настроить и проверить полярность, а включить программно, не получается, нагрев.
Фото выложу. |
|
|
kotu
|
, , , , , .
, ,
, , ,
ДОБАВЛЕНО 09/10/2015 17:57
Так какая последовательность настройки? |
|
|
YX-360TR
|
kotu, Поздравляю!
Что значит "включить программно"?
У Юры в инструкции же написано что и как..
Сначала нужно выставить тип датчиков.. у Вас стоят прочерки... значит значение стоит в 0, зайдите в меню и установите свой тип датчиков, в нижней строке, где прочерки, должна появится температура, которую снимают датчики.
После этого нужно скорректировать значения dT
и не забыть включить коррекцию холодного спая Tcorr
Судя по фото, у Вас 1 и 2 каналы выставлена температура 700 градусов... Зачем?
iroven_manual_ru.rar 481.6 КБ Скачано: 340 раз(а)
iroven_manual_ru.pdf 175.8 КБ Скачано: 521 раз(а)
|
|

|