ESpec - мир электроники для профессионалов


BOSS DS-1 Distertion

  Список форумов » Мастерская Самоделкина

Следующая тема · Предыдущая тема
АвторСообщение
Макс747 
Заглянувший
Сообщения: 3
 
Сообщение #1 От 29/06/2015 17:19 цитата  

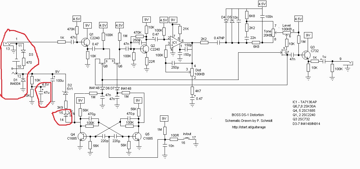
Здравствуйте друзья. Такой вопрос. Решил спаять вот такую штуковину. Но есть непонятки по схеме. Помогите пожайлуста.

ДОБАВЛЕНО 29/06/2015 18:22

1) что это за диод между точками 14 15

ДОБАВЛЕНО 29/06/2015 18:26

2)что за элемент между точками 10 11 и снизу этого элемента что за фигня (со стрелочкой которая)

ДОБАВЛЕНО 29/06/2015 18:27

3) где конденсатор 47мк направо уходит ответвление и написано 4.5 вольт что это?

  WedT0xKQq6I.jpg  129.98 КБ  Скачано: 335 раз(а)
sofrina 
Модератор
<B>Модератор</B>
Сообщения: 4820
sofrina
 
Сообщение #2 От 29/06/2015 17:36 цитата  

светодиод-батарейка-контрольная точка делителя
paronnikov1 
Передовик
Сообщения: 1382
paronnikov1
 
Сообщение #3 От 29/06/2015 19:59 цитата  

Правильно, только аккумулятор скорее всего, 4,5 в половина питания на смещение транзисторов и операционника, видимо аккум и цепочка стоит для мягкого переключения тригера, с задержкой, и от хлопков на выходе при всовывания входного сигнала, так думаю.
Макс747 
Заглянувший
Сообщения: 3
 
Сообщение #4 От 30/06/2015 09:17 цитата  

нашел другую схему все правильно аккамулятор 9в, светодиод, и AC мама(херня со стрелочкой
Макс747 
Заглянувший
Сообщения: 3
 
Сообщение #5 От 30/06/2015 13:02 цитата  

но возникает такой вопрос 9в это аккамулятор или пойдет батарея?

ДОБАВЛЕНО 30/06/2015 14:04

и один конец AC подключен к входному джеку в точке 11? зачем

Перейти: 
Следующая тема · Предыдущая тема
Показать/скрыть Ваши права в разделе

Интересное от ESpec


Другие темы раздела Мастерская Самоделкина



Rambler's Top100 Рейтинг@Mail.ru liveinternet.ru