| Автор | Сообщение |
|
Snack
|
| Похоже таки этот выход у неё отвалился. На выходе PG ~0.5в и прыгает. Хотя микросхема на все системы защиты реагирует адекватно, нагрузку держит. Попробую заменить, но на Али они продаются отдельно. Видимо не совсем аналоги. |
|
|
tak1973
|
| Подождите. Вы же сказали, что на проводе PG присутствует высокий уровень, а теперь оказывается, что непосредственно на самой лапке PG 6105 напряжение прыгает 0.5В. Так значит проблема в обвесе этой лапки. Замените обвес и качественно пропаяйте. |
|
|
Snack
|
Да, не до конца всё проверил. Дело в том, что БП тестер показывает 0мс на PG, даже если его там нету. Но блок запускался и все напряжения были в норме и даже держали нагрузку. Микруха реагировала на несоответствие напряжений. Что и ввело в заблуждение.
Случай какой-то нетипичный. Надо было бы замерить напруги в натуре.
Чисто из спортивного интереса сунул панельку и попихал все 6105, что нашёл. Подошла SG6105DZ. Задержка PG теперь 300мс, комп включается нормально.
Для истории. Сдох выход PG. Было:
1 PS 0.5v
2 V33 3.3v
3 V5 5v
4 OPP 0.4v
5 UVAC 1.1v
6 NVP 0.2v
7 V12 12v
10 PG 0.5v
Т.е. все критические параметры позволяли ШИМ запуститься, но открытый коллектор PG накрылся. |
|
|
ББС-1
|
Доброго времени суток уважаемые форумчане! Начну с того, что же я из себя представляю, так как я у Вас новичок, чтобы Вы знали, на что я способен (или не способен)! В прошлой жизни (в нынешней жизни я уже как 11 лет на пенсии) работал ст. инженером электронщиком и обслуживал электронные стойки к станкам с ЧПУ (в своей основе как Японского, но так и Советского пр-ва). Имею практически почти полный арсенал необходимых приборов для измерений радиоэлектронных устройств!
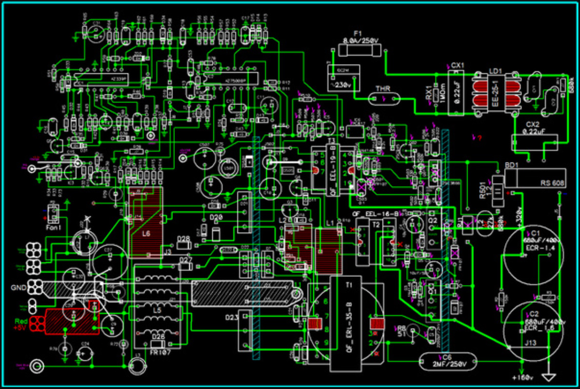
Ну а теперь о своей проблеме, так как я в полном «ступоре» и даже не пойму с какого конца «копать» с данным ИБП: GEMBIRD_ATX350W! Недавно у него произошёл хлопок (маленький взрыв)! Сразу отмечу: компьютер был естественно выключен, но не отсоединён от самой сети (скажу что у меня это нонсенс; я практически всегда отключаю полностью от сети не работающие приборы); в таком состоянии компьютер простоял где-то около 2-х суток и произошёл хлопок. При анализе причины взрыва установил, что его причиной оказалась образовавшаяся холодная пайка 2-х транзисторов: Q3 и Q4 =2SC1384 в отсеке «раскачки » трансформатора Т2. Они оказались полностью исправные (коэффициенты их усиления: 280; 277)! При дальнейшем осмотре ИБП обнаружилась часть выгоревших элементов в отсеке "дежурки". Все они отмечены мной (розовыми крестиками!) и заменены на PCB на новые. Но тут два нюанса: пробитый транзистор 2SC3866 был с металлической подложной, и мне пришлось заменить его на такой же, но на 2SC3866F (коэффициент его усиления -86), и он весь в керамическом корпусе, так как с металлической подложной купить не представилось возможным?! И один резистор R(J)1, у которого отгорела ножка, и сгорели все полоски на корпусе, но он к моему удивлению прозванивался мультиметром, и имел номинал: R(J)1=27k/0,5W (правда может быть это и не соответствующие его показания номинала, ведь он прилично подгорел!? Я запаял вместо него R(J)1=27k/0,25W (у меня не было в коллекции резисторов на мощность 0,5W). Затем полностью проверил почти все элементы обвязки дежурки – они у меня отмечены розовыми галочками! на PCB). Затем поставил перемычку (зелёный+черный на разъем ATX24 ИБП). Подключил ИБП к сети через контрольную лампочку 60W и «+» нагрузку (но небольшую) по шинам +5v и +12v и включил в сеть. Буквально через 1- мин он задымился R(J)1=27k/0,25W!? Я мгновенно отключил ИБП. После этого, поискал в сети максимально подобные схемы "дежурок" где и нашел подобные, но не точно такую же схему дежурки как у меня, где такой же резистор как мой R(J)1=27k/0,5W в цепи у них имел в данных схемах: номинал 1,2 оМа/2W, а в другом случае 680k/2W? Тогда я поставил R1,2 оМ/0,5W вместо моего R(J)1=27k/0,5W (задымившегося) и снова включил в сеть также через контрольку! Через секунду произошёл «хлопок» и этот резистор R(J)1= 1,2 оМ/0,5W сгорел! Возможно он сгорел, что мощность у него была в 2-раза меньше!? Теперь у меня к Вам вопрос: Какой же номинал резистора всё таки должен быть на этом месте?! И к Вам ещё от меня одно подспорье: У меня полностью, лично мной, были вычерчены схемы как: "SCH", так и "PCB" ИБП GEMBIRD_ATX350W в программе P-CAD! Правда, тут возникает проблема, я в Ваших правилах форума вычитал, что размеры больше чем 900х600 пикселей пересылать схемы к Вам нельзя!? Единственно, непонятно почему?! Я, конечно, могу их Вам уменьшить до такого размера соответствующей программой, но вот вопрос, что Вы в них там тогда разберёте?! Поэтому я попробую обратиться к Вашему «админу» (я пока правда не знаю как это сделать!), чтобы он сделал исключение и разрешил мне переслать Вам схемы в полном их масштабе! К примеру, лично я пользуюсь монитором «Briliance 288P6» с размером экрана 28”, и считаю, что это вообще-то (по моему мнению!) маловато для черчения, комфортного просмотра, изучения и анализа схем!
Буду Вам весьма признателен, если поможете мне реанимировать это устройство! Я действительно первый раз в такой глупой ситуации, что не пойму даже куда теперь «тыркнуться». Такое впечатление, что у меня самого мозги посыпались!!!
С уважением ББС-1.
Примечание: Основной целью создания самого рисунка (чертежа) PCB являлось наиболее точное и быстрое выяснение расположений самих компонентов на самой печатной плате при их анализе и ремонте ИБП! А разводка самих проводников на ней мной сделана произвольно, и совсем не совпадает с заводской разводкой, но соответствует абсолютно всем «контактным площадкам»! Точная же разводка проводников произведена в «Схемном решении (SCH)» проекта.


| bandicam 2025-10-02 08-26-10-382.jpg |
| Описание: |
|
| Размер файла: |
464.87 КБ |
| Просмотрено: |
46 раз(а) |

|
| bandicam 2025-09-07 11-16-03-409.jpg |
| Описание: |
|
| Размер файла: |
202.2 КБ |
| Просмотрено: |
42 раз(а) |

|
|
|
|
shylo
|
| Вы бы прикрепили наиболее подходящую к вашему блоку схему (по составу микросхем) и от нее отталкиваться, большинство каскадов типовое. По вашему "БордВью" никто глаза ломать не будет, да и не разобрать там толком ничего невозможно. |
|
|
ББС-1
|
| Доброго времени суток уважаемый "Shylo"! У меня на моем мониторе Philips Briliance 288P6 (его экран-28") эти мои "БордВью" вычерченные мной в программе "P-CAD2006" просто горят; я не оговорился! Эти "БордВью" смотрятся в таком качеством, если бы Вы смотрели американский кинофильм в кинотеатре в широкоформатном виде! Я это не преувеличиваю! Но как их Вам переслать в этом данном качестве, я не знаю. Когда я их уменьшаю программой "RP"уменьшения, чтобы подогнать под рекомендуемые сайтом пиксели, то получается вот такое изображение, как Вы и озвучили: "Ни хрена не видно". Единственно, что я могу, так это переслать Вам файлы этих своих проектов чисто в системе P-CAD2006. Но если вы имеете и используете это ПО. Видите, ещё проблема в том, что я никогда практически не общался с людьми на форумах. И еще, я хотя и профессиональный (правда уже бывший) электронщик, но я, к моему великому сожалению, никудышный Айтишник. Хорошо, что Вы проинформировали меня, что эти картинки полное дерьмо. И как выйти из этой ситуации я пока не знаю. Большое Вам спасибо, Вы хотя бы внесли ясность. С уважением, ББС-1 |
|
НЕПОСЕДА-2
Завсегдатай
Сообщения: 492
|
Уважаемый пенсионер. Не знаем вашего имени, неужели у вас так мало времени, чтобы почитать, поискать что на есть на форуме, а потом писать легенду о вашей проблеме. ИМХО  |
|
|
shylo
|
| ББС-1, "И как выйти из этой ситуации я пока не знаю." Постом выше я вам писал :"Вы бы прикрепили наиболее подходящую к вашему блоку схему..." тогда можно от чего-то танцевать, иначе будем толочь воду в ступе. |
|
gnom69
Передовик
Сообщения: 2055
|
| ББС-1, Дак ведь есть почта . На почту загружается файл . Cсылка на файл , который можно скачать , прикрепляется к сообщению. |
|
|
ББС-1
|
| gnom69 писал: | | ББС-1, Дак ведь есть почта . На почту загружается файл . Cсылка на файл , который можно скачать , прикрепляется к сообщению. | Доброго времени суток уважаемый "gnom69"! Спасибо за подсказку! Думаю что с Вашей помощью я так и работу сети изучу! Благодаря Вам полностью разобрался как переслать Вам мои схемы! А теперь у меня ещё к Вам вопрос! Мне нужно получить от Вас полный адрес форума, чтобы все мои фотки попали к Вам в рассматриваемую тему! У меня в самом вверху форума есть адрес, но возможно это не тот адрес по которому я Вам должен буду отправлять фотки! Я сейчас его скопирую, а Вы пожалуйста проверьте то это или нет! https://monitor.espec.ws/viewtopic.php?p=2730515#2730515 !? Пишу Вам в 4 ночи, так как я по природе отъявленная "Сова". Как получу от Вас подтверждение, тут же отправлю фотки! С уважением ББС-1 |
|
|
ББС-1
|
| Доброго времени суток снова, уважаемый "gnom69"! Попробовал отправить Вам письмо уже со всеми вложениями (фотками) на адрес:https://monitor.espec.ws/move.php?url=https://monitor.espec.ws/viewtopic.php?p=2730515#2730515 , но не получилось! Почта мне говорит, что неверно указан адрес получателя! Подскажите какой точно адрес нужно ввести, чтобы все схемы попали на форум к Вам! С уважением ББС-1 |
|
|
ББС-1
|
| Доброго времени суток снова, уважаемый «gnom69»! Я увидел у Непоседы-2 (завсегдатая) ещё один E-mail, попробовал по нему: ! Все мои файлы отправились!!! Правда, непонятно, придут ли они к Вам?! Вы уж тогда просимафорьте мне. С уважением ББС-1 |
|

|