| Автор | Сообщение |
|
shylo
|
| yuhanyuhanovich, Перечень сгоревшего - это ни о чем. "Состав БП" это названия ИС которые используются в устройстве, на них ищется даташит с типовой схемой включения и привязываются к конкретной схеме (дорисовывается) для полного понимания работы узла. Например, ШИМ-ка 3PCS01 - PFC контроллер, схема в даташите есть. Принцип ее работы спокойно находится в сети (даже по аналогам). Но перед началом ремонта определись с ценой запчастей и возможностями самостоятельного ремонта (диагностики), потянешь - приступай, я думаю тут чем смогут помогут. |
|
|
Kasbek
|
Почему блок после ремонта, из-за сгоревшей силовой части нормально работает только при напряжении сети 100 вольт?
При переключении ЛАТРа на более высокое напряжение дежурка продолжает работать, а на вторичке напряжения пропадают.

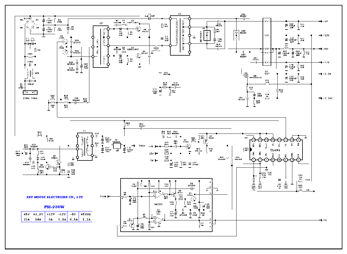
kme_pm-230klein.gif 27.29 КБ Скачано: 176 раз(а)
|
|
|
Kasbek
|
| Не срабатывает ли защита ? LM393 не может врать? |
|
|
shylo
|
| Kasbek, Мысли вслух - это хорошо, но где хоть один замер? Перекос напряжения по силовым плечам? Как изменяется напряжение питания предвыходного каскада и ШИМ? Исправность элементов выходного каскада? Форма запускающих импульсов от ШИМ до силовых? Как определили срабатывание защиты и какая, токовая или по напряжению? И прячьте схемы под спойлер, теперь все должны ялозить страницу вправо-влево. |
|
|
Kasbek
|
Перекоса нет. Напряжение питания ШИМ остается 28 В.Элементы все проверены, исправны. Форма запускающих импульсов ШИМ строго прямоугольная амплитудой 1,5 В. При переключении ЛАТРа на повышенное напряжение импульсы ШИМ исчезают. Токовый трансформатор пробовал отсоединять - ничего не менялось. Когда ШИМ перестаёт выдавать импульсы, напряжения вторички пропадают, видимо, срабатывает защита от превышения периода импульсов ШИМ. На осциллографе при переходе на более высокое сетевое напряжение импульсы начинают сначала сливаться, накладываясь друг на друга, а затем пропадают. И это при нагрузке 12-вольтовой линии лампочкой 21 Вт.
 |
|
|
Kasbek
|
Резюме: при подключении на 5-вольтовую линию нагрузки 10 Ом напряжения 5 и 12 В при полном напряжении сети в норме.
P.S.
Если добавить нагрузку в одной линии, поднимается напряжение в другой. Нужен компромисс, т.к. блок слабый. Но Пентиум 2 и 3 на нем работали. |
|
|
shylo
|
| Kasbek писал: | Резюме: при подключении на 5-вольтовую линию нагрузки 10 Ом напряжения 5 и 12 В при полном напряжении сети в норме. :beer:
|
Так блок работает при нормальном сетевом напряжении ? |
|
|
Kasbek
|
Да. Просто нужна была нормальная нагрузка по 5 В линии.
Но, увы, когда я собрал в корпус, стал уходить в защиту при любом напряжении.
При включении напряжения выхода 3,3 - 5 и 12 на долю секунды начинают появляться, и пропадают. Дежурка в норме. Проверил на коротыши - соплей нет. Транзисторы все и диоды, похоже исправные. Чудеса. Плата немного поведенная от времени, видимо , когда вставлял, нарушил где-то контакт.  |
|
Витькан
Завсегдатай
Сообщения: 610
|
| Kasbek писал: | | Да. Просто нужна была нормальная нагрузка по 5 В линии. |
Слушайте, но ведь это же базовые принципы. Все линии импульсных источников, должны быть нагружены, иначе блок может уходить в защиту из-за перенапряжения на одной или нескольких линиях, то есть где быстрее будет выход за верхнюю границу диапазона, на той линии и сработает защита...
Вы же вроде бы, постоянно занимаетесь ремонтом блоков питания, однако измерения отсутствуют, а базовые принципы не учитываются...
Вы читаете литературу по импульсным блокам питания? |
|
igme
Передовик
Сообщения: 1126
|
| Рассматриваемый БП весьма старый и маломощный. У более новых и более мощных такой нюанс если и есть - выражен он менее явно и проявится при куда большем перекосе по мощности. Уж при 20 Вт нагрузки всего не будут они уходить в защиту. Вот если одну линию без других нагрузить мож ватт на 100-150 - тогда да, может и отвалится. Так что тут всё же более выражено поведение конкретного экземпляра, а не импульсных БП любых вообще. При ремонте подобных БП да, про это надо помнить... |
|
|
shylo
|
| Витькан писал: | | Kasbek писал: | | Да. Просто нужна была нормальная нагрузка по 5 В линии. |
Вы же вроде бы, постоянно занимаетесь ремонтом блоков питания, однако измерения отсутствуют, а базовые принципы не учитываются...
Вы читаете литературу по импульсным блокам питания? |

|
|
|
Kasbek
|
Ever-power давно отремонтировал. Проблема была в несответствии напряжений сравнения на микре SG6105.
Теория - это хорошо. Но главное в электротехнике - контакты. Будь ты хоть семи пядей во лбу, если где-то пропал контакт, то теория не поможет, нужна тщательная прозвонка.
Пробовал подключить на вторичку поочередно 3,3. 5 и 12 В от внешнего источника - не помогает. Защита чем- то ещё недовольна. |
|
Витькан
Завсегдатай
Сообщения: 610
|
| igme писал: | | Рассматриваемый БП весьма старый и маломощный. У более новых и более мощных такой нюанс если и есть - выражен он менее явно и проявится при куда большем перекосе по мощности. Уж при 20 Вт нагрузки всего не будут они уходить в защиту. |
Как отслеживаются напряжения - независимо, или объединены при помощи резисторов, это вопрос следующий...
Автор занимается ремонтом уже не первого блока питания, а вопрос обеспечения минимальной нагрузки на всех линиях - до сих пор не решен... Поэтому иногда, "нерабочие" блоки, оказываются вполне работоспособными...
shylo, там февраль месяц что ли?
Вообще, у меня вопросы по алгоритму ремонта... У блока питания есть номинальное сетевое напряжение, которые выпрямляется и сглаживается двумя электролитами. Средняя точка электролитов подключена к первичной обмотке транса... а второй конец транса поочередно, при помощи транзисторов коммутируется то к (+) то к (-).
То есть преобразователь двухтактный. А к первичной обмотке прикладывается двухполярное напряжение амплитудой 220*1.41/2 = 155 Вольт. При этом скорее всего, коэффициент заполнения сигналов управления транзисторов находится на уровне 0,35 - 0,4. То есть это говорит о том, что блок питания не сможет вытянуть выходные напряжения, если на входе блока будет пониженное напряжения питания, так как запаса по коэффициенту заполнения практически нету... Поэтому, эксперимент с пониженным напряжением, как минимум является сомнительным... |
|
|
Kasbek
|
[quote="Витькан"]| igme писал: | | эксперимент с пониженным напряжением, как минимум является сомнительным... |
Это просто пробные запуски, чтобы в случае чего не вылетели ключи.
Итак, блок я исправил. Проблема была не в теории, а в невнимательности: перепутал провода серый и зелёный, когда впаивал на плату, поэтому пытался запустить, соединяя землю и PG.
Материнка завелась от блока, напряжения в норме без подключения дополнительной нагрузки по линии 5 В. Наоборот, с этой доп. нагрузкой было завышено 12 вольт.
 |
|
|
shylo
|
Витькан писал:
| Цитата: | | shylo, там февраль месяц что ли? |
Да, это я и имел ввиду, что теорию изучал. |
|
|
Kasbek
|
[quote="shylo"]| Витькан писал: | | Цитата: |
shylo, там февраль месяц что ли? |
Да, это я и имел ввиду, что ТС теорию изучал. но ... |
но перепутал дырки на плате. 
| PG.jpg |
| Описание: |
|
| Размер файла: |
250.12 КБ |
| Просмотрено: |
161 раз(а) |

|
|
|
|
shylo
|
| Kasbek, Невнимательность, понятно я думаю у всех бывает. Просто составляя сообщение прочтите его сами глазами того кто отвечает, отбросив СВОИ наблюдения и проанализуруйте, что вам стало ясно из написанного. Как видите прежде чем дать ответ надо много уточнять. Удачи. |
|
Витькан
Завсегдатай
Сообщения: 610
|
| shylo писал: | | Kasbek, Невнимательность, понятно я думаю у всех бывает. Просто составляя сообщение прочтите его сами глазами того кто отвечает, отбросив СВОИ наблюдения и проанализуруйте, что вам стало ясно из написанного. Как видите прежде чем дать ответ надо много уточнять. Удачи. |
Меня удивляет сам подход к ремонту... Кто сказал, что блок питания должен быть работоспособен на пониженном напряжении, да и еще на холостом ходу... У блока питания, на его крышке, есть наклейка, на которой показаны "цифры" для входа и выхода... Которые могут быть выдуманными, или все-таки, хотя бы частично, быть похожими на правду. Так вот диапазон напряжения на входе блока питания, у которого нету активного корректора мощности, очень узкий... У такого блока питания к выпрямителю сразу подключены электролитические банки, к которым подключен транс и транзисторный инвертор. Такой блок питания работать от 110В до 240В не будет...
| Kasbek писал: | | Это просто пробные запуски, чтобы в случае чего не вылетели ключи. |
Такой способ вам не поможет спасти ключи от пробоя...
Если что-то неисправно, то ключи пробьются большим импульсным током, который создадут электролитические банки... Даже если банки будут заряжены на меньшем напряжении, все равно ключам хана... |
|
|
Kasbek
|
shylo рекомендовал испытывать блоки при напряжении питания до 50 В.  |
|
|
shylo
|
| shylo писал: | | Так подай вольт 30-50 на конденсаторы сетевого фильтра, чтобы запитать выходной каскад и двигайся дальше. А вообще то: "Все измерения, производимые на данном этапе проверки можно осуществлять простым тестером..." |
Я рекомендовал, в том конкретном случае, подать пониженное напряжение на входные конденсаторы фильтра для осциллографической проверки работоспособности выходного каскад, с целью локализации района неисправности, а не запуска блока в работу. Опять невнимательность! Я не имею цели вас оскорбить, но такое ощущение, что собственный анализ и планирование работы по ремонту, как было замечено выше, у вас отсутствует, или все кто откликнулся вам помочь, его не понимаем. |
|

|