| Автор | Сообщение |
|
Serenum
|
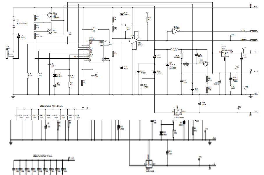
Прилагаю схему. Однажды вылетел транзистор V10, я его заменил, проверил входное (+30В) и выходные напряжения - все в норме. Проверил под нагрузкой - тоже норм, ничего не проседает, греется только V9 на радиаторе и R17, что допустимо. Ставлю плату в прибор, через пару дней работы опять вылетает V10. У кого есть мысли по этому поводу?
1.png 93.87 КБ Скачано: 467 раз(а)
|
|
m.ix
Master Mixa
Сообщения: 1972+
|
| хотел бы глянуть на выгоревший транзюк , который постоянно выгорает, выгорает и выгорает. |
|
Lenchik
Фанат форума
Сообщения: 7937
|
| Конденсаторы электролетические меняй. Которые к ногам этого транзистора идут. И v9 замени. Возможно у него коллектор обрывается. |
|
TE
Старший модератор
Сообщения: 10199
|
|
|
Serenum
|
Lenchik,
Спасибо, но я не V11 имел ввиду, а V10. Приложил более детальную схему, посмотрите пожалуйста.
TE,
Спасибо. Честно говоря, я еще ни разу не сталкивался с таким "временным" обрывом коллектора в силовике, хотя, да, радиатор при работе нагревается порядочно. Какие еще могут быть предположения? Дело в том, что прибор за 2000 км от меня, завтра туда еду, хотелось бы набрать в дорогу компонентов чтобы подстраховаться. TIP42 и SG3524 уже закупил. PN200 не нашел (аналогов тоже у нас нет), чем его еще можно заменить? КТ3107 подойдет?
m.ix
Вложил фото выгорающего V10. Очень даже натурально "выгорает" 
| 06072012700.jpg |
| Описание: |
|
| Размер файла: |
579.7 КБ |
| Просмотрено: |
364 раз(а) |

|
Безымянный.png 114.33 КБ Скачано: 351 раз(а)
|
|
Иваныч55
Завсегдатай
Сообщения: 704
|
| Как вариант: либо уплыли номиналы резисторов в базах(что маловероятно, резисторы низкоомные), либо засажены импульсы с выхода LM3524 (встречалось на практике). |
|
Lenchik
Фанат форума
Сообщения: 7937
|
С12 подключен к этому транзистору, а там импульсный преобразователь. Если конденсатор потерял емкость, то пульсации будут доходить до транзистора.
Если у V9 оборвется коллектор, то весть ток потечет через V10. Коллектор может просто отпаяться от платы. Радиатор нагревается, расширяется и выдергивает ноги транзистора из паек. |
|
FANTASTRON
Передовик
Сообщения: 1405
|
| КТ814Г-816Г поставить или аналоги. 9й не должен грется. |
|
|
Serenum
|
Иваныч55,
Прошу прощения, что значит "засажены"? Уровни ниже, чем должно быть? Обвязка ШИМ может быть тому виной?
Lenchik,
Я у С12 емкость замерял, в норме, но заменю на всякий случай. V9 я пропаивал. Думаю, выпаять его, нагреть паяльником и прозвонить при этом, если говеный, то проявит себя.
FANTASTRON,
V9 не может не греться, для того он и на радиаторе стоит. Про КТ814Г-816Г - это предлагается на замену V10? |
|
FANTASTRON
Передовик
Сообщения: 1405
|
| резисторы низкоомные, любой транзистор вместо 10го пойдет |
|
gonzo
Винтокрут
Сообщения: 4376
|
| Serenum, PN200 выдает Iк(max)=0,5A, а TIP42 просит Iб до 2А в насыщении, поэтому замена , рекомендованная FANTASTRON весьма разумна. |
|