| Автор | Сообщение |
|
Юрий Шпаковский
|
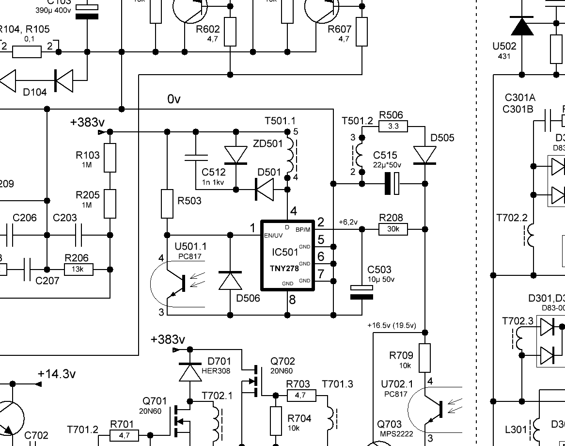
Есть БП CHIEFTEC APS-500C
Разобрал. Выгорела микросхема TNY278PN
Паять умею но в схемах не совсем разбираюсь.
Можете помочь?
Задача поменять микросхему и другие детали которые могли быть причиной. Пусть даже они и окажутся рабочие
Мне проще перепаять 5-10 лишних элементов чем разбираться. Надеюсь заработает тогда. А нет, тогда посмотрим.
Вопрос - какие еще детали заменить вокруг нее? До, после? Какие наименования искать на радиорынке. В приложенной схеме не указаны номиналы...
Нашел только название микросхемы TNY278PN. Кто-то пожет помочь с наименованием элементов котрые стоит заменить?

| YUR_9104.jpg |
| Описание: |
|
| Размер файла: |
246.23 КБ |
| Просмотрено: |
240 раз(а) |

|
| YUR_9113.jpg |
| Описание: |
|
| Размер файла: |
314.8 КБ |
| Просмотрено: |
225 раз(а) |

|
| YUR_9118.jpg |
| Описание: |
|
| Размер файла: |
246.99 КБ |
| Просмотрено: |
203 раз(а) |

|
| YUR_9122.jpg |
| Описание: |
|
| Размер файла: |
248.45 КБ |
| Просмотрено: |
209 раз(а) |

|
| 01sxema.jpg |
| Описание: |
|
| Размер файла: |
235.04 КБ |
| Просмотрено: |
352 раз(а) |

|
|
|
Witewut
Завсегдатай
Сообщения: 310
|
электролиты, начни с большого, и мелкие в обвязке TNY тоже опасны. Mega328 в помощь.
Обычно в первичке выгорает фсё, предохранитель, мост, ключи APFC, ключи PWM, диод APFC, обвязка ключей, NPN PNP smd транзисторы, диоды, резисторы, микросхема ШИМ. |
|
HardRom
Завсегдатай
Сообщения: 398
|
|

|