| Автор | Сообщение |
|
yuzikbar
|
Здравствуйте уважаемые коллеги. Перегорели элементы на уголь. Не известны номиналы: Q2- C31...0 (не видна третья цифра в наименовании), R16- ?, R17- ?. Подскажите пожалуйста номиналы, если кто располагает данной информацией. Если поделитесь схемой, буду благодарен Вам. С уважением ко всем коллегам Юрий.





|
|
Витькан
Завсегдатай
Сообщения: 610
|
| yuzikbar писал: | | Здравствуйте уважаемые коллеги. Перегорели элементы на уголь. Не известны номиналы: Q2- C31...0 (не видна третья цифра в наименовании), R16- ?, R17- ?. Подскажите пожалуйста номиналы, если кто располагает данной информацией. Если поделитесь схемой, буду благодарен Вам. С уважением ко всем коллегам Юрий. |
Вот на Q2 написано, следующее: "С31X0", где X - неизвестная цифра...
Кто мешает вставить по-очереди девять комбинаций и найти даташит...
И так пробуем... Ищем...
2SC3100 datasheet
2SC3110 datasheet
2SC3120 datasheet
2SC3130 datasheet
2SC3140 datasheet
2SC3150 datasheet
2SC3160 datasheet
2SC3170 datasheet
2SC3180 datasheet
2SC3190 datasheet
И так, вот например 2SC3150 - это N-P-N транзистор на напряжение до 800 Вольт и ток не более 3 (10) Ампер...
Похоже или нет? где стоит этот транзистор? в дежурном источнике или основном?
Ищи схему на блок с аналогичной мощностью, а также близкой схемотехнике...

2SC3150 datasheet.pdf 107.71 КБ Скачано: 261 раз(а)
|
|
|
yuzikbar
|
| Витькан, Спасибо за науку. С уважением к Вам. |
|
|
yuzikbar
|
Витькан, Здравствуйте, коллега. Я так и не нашёл данные номиналы на R16 и R17.

|
|
HardRom
Завсегдатай
Сообщения: 398
|
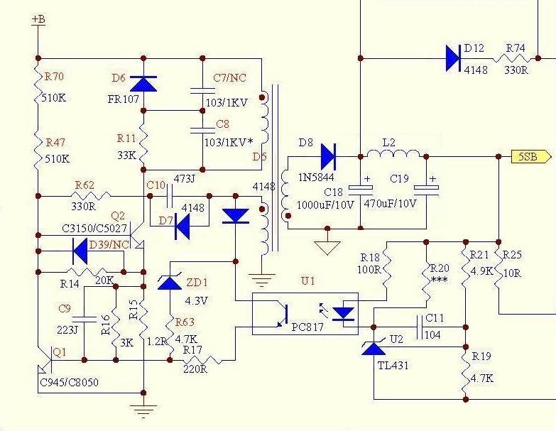
Схема дежурного питания. Проверьте Q1, Q2, D39 D4148, R15, R62, R17 по схеме.
5В.JPG 69.13 КБ Скачано: 775 раз(а)
|
|
|
yuzikbar
|
HardRom, Спасибо Вам коллега. Это то, что надо!
ДОБАВЛЕНО 28/11/2021 18:18
Всем огромное спасибо за то, что откликнулись и помогли. Всем желаю здоровья и всех благ. Не оскудеет рука дающего! Тему считаю закрытой.  |
|
Витькан
Завсегдатай
Сообщения: 610
|
| yuzikbar писал: | | Витькан, Здравствуйте, коллега. Я так и не нашёл данные номиналы на R16 и R17. |
| HardRom писал: | | Схема дежурного питания. Проверьте Q1, Q2, D39 D4148, R15, R62, R17 по схеме. |
| yuzikbar писал: | HardRom, Спасибо Вам коллега. Это то, что надо!
Всем огромное спасибо за то, что откликнулись и помогли. Всем желаю здоровья и всех благ. Не оскудеет рука дающего! Тему считаю закрытой. |
Автор, где вы откопали этот исторический блок питания?! У него же в дежурке отсутствует микросхема ШИМ. То есть дежурка автоколебательная...
Так а блок завелся? или на запасные части ушел?

|
|
|
yuzikbar
|
Витькан,Здравствуйте. Шим там правее. Это часть схемы. Буду над ним скоро работать. Да, чуть не ушёл в доноры, но теперь, я думаю, он приобретёт новую жизнь.  |
|
Витькан
Завсегдатай
Сообщения: 610
|
| yuzikbar писал: | | Витькан,Здравствуйте. Шим там правее. Это часть схемы. |
Здравствуйте!
Специально для Вас, устроим небольшую "минутку теории" или "теоретическую минутку".
Дело в том, что компьютерный блок питания состоит из двух блоков питания:
- дежурного (который всегда включен), который формирует +5В_VSB.
- основного (силового), который формирует все остальные напряжения (+12В, +5В, +3.3В, -5В, -12В).
Поэтому в блоке, должно быть минимум три микросхемы (Шимка дежурки, шимка основного, и микросхема формирования сигнала PG (power good)...
И это мы не берем современные блоки, где есть активные корректоры, и DC-DC преобразователи...
Так что блок у вас явно "исторический" на заре компьютерных блоков питания... |
|
|
yuzikbar
|
Витькан, Раритет по ходу.)))
2005.rar 133 Байт Скачано: 614 раз(а)
|
|
igme
Передовик
Сообщения: 1126
|
"Раритет по ходу.)))"
Да, ему много лет, ну это самый начальный и простенький из ATX... У меня есть адже почти такие же, толкьо другой ревизии.
"Автор, где вы откопали этот исторический блок питания?! "
У меня на балконе!
Там среди кучи БП минимум ПОЛОВИНА подобных будет. Могу ещё парочку выслать. И это я только за ATX. А так-то я ещё раритетными компами занимаюсь, вовсе с AT блоками питания. Это наверно по вашему вааще "мамонты вымершие" (между прочим сейчас могут стоить дороже ATX простеньких, ибо - РАРИТЕТ, ясен пенЬ)...
"должно быть"
Ути-пути, прям ДОЛЖНО??? Раньше не было и жили как-то. Просто ДРУГАЯ схемотехника, раньше без ШИМ было, сейчас с ШИМ (да и то может не все)... Схема без ШИМ - явно проще в ремонте, а простота иногда - залог "здоровья и долголетия". ШИМ микрухи в бросовых БП не редкость, а вот в фирменных может и более редкие встречались, специально разработанные. А вот если нету такой микры? Что больше шансов, искать какую-то редкую "черепашку" или на рассыпухе дежурку починить?
"Так что блок у вас явно "исторический"
Щас я вам могу выложить подборку "палеоценовых" БП AT, начиная от блоков от 286-х компов, да, только чтобы вас удар не хватил, а то зачем мне потом совестью мучиться?  |
|
Витькан
Завсегдатай
Сообщения: 610
|
| igme писал: | У меня на балконе!
Там среди кучи БП минимум ПОЛОВИНА подобных будет. Могу ещё парочку выслать. |
А зачем устраивать склад старых БП? которые нигде не нужны, и у которых элементная база, которая нигде не пригодиться?
| igme писал: | | Ути-пути, прям ДОЛЖНО??? Раньше не было и жили как-то. Просто ДРУГАЯ схемотехника, раньше без ШИМ было, сейчас с ШИМ (да и то может не все)... |
В том то и дело.. Жили КАК-ТО
Зачем же разработали UC1843, с обратной связью по току и напряжению, а также с драйвером и выбором рабочей частоты... Видимо по глупости...
| igme писал: | | Схема без ШИМ - явно проще в ремонте, а простота иногда - залог "здоровья и долголетия". |
Явно проще это да... Хаха ха ха ха... То то автор ремонтирует такой блок больше месяца... И не решается его запускать, пока не будет уверен в верном номинале резистора, а то вдруг опять перегорит всё...
| igme писал: | | ШИМ микрухи в бросовых БП не редкость, а вот в фирменных может и более редкие встречались, специально разработанные. А вот если нету такой микры? Что больше шансов, искать какую-то редкую "черепашку" или на рассыпухе дежурку починить? |
Во-первых, куда такое старье пойдет? где оно будет установлено?
Во-вторых, не заниматься х*йней, ой то есть ремонтом блока на рассыпухе, а просто купить дешевый рабочий блок питания...
| igme писал: | Щас я вам могу выложить подборку "палеоценовых" БП AT, начиная от блоков от 286-х компов, да, только чтобы вас удар не хватил, а то зачем мне потом совестью мучиться?  |
Давайте давайте, выкладывайте свою коллекцию. Надеюсь, различного рода отходы и мусор не попадут в кадр... |
|

|