| Автор | Сообщение |
|
Kasbek
|
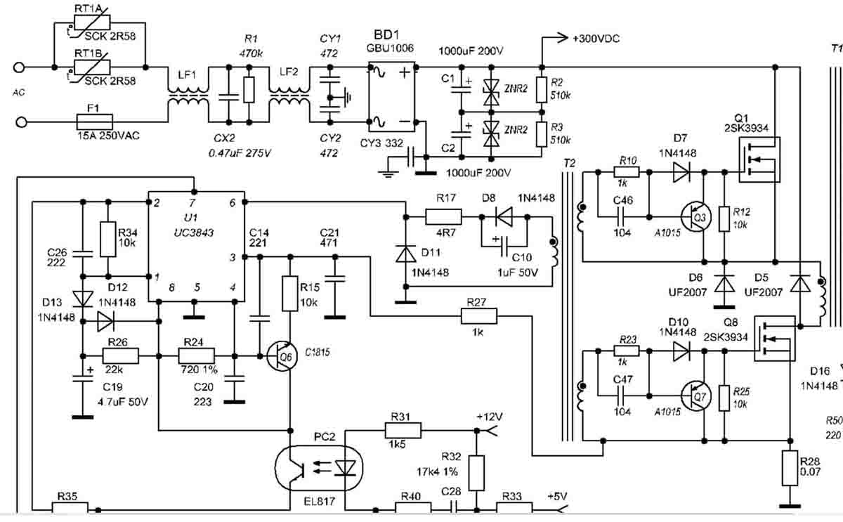
У меня вчера бабахнул БП Powerman 550W. Открыл, вижу слегка вздутый и потекший 680/200. Выпаял - ёмкость 0. Затем выпаял мосфеты - исправны, обвязка (диоды и резисторы в норме). Включаю - напряжение на контакте верхнего электролита в норме, а нижнего 25 В. Резистор 510 кОм, шунтирующий верхний электролит, в обрыве. Заменил оба на 470 кОм, выпаял оба ZNR2, включаю - хлопок в районе предохранителя. Затем выключаю, обрыва от вилки до выпрямителя нет. Почему был хлопок?
pm-550-0.jpg 74.72 КБ Скачано: 129 раз(а)
|
|
|
Kasbek
|
Балбес я: не припаял другие электролиты, и включил! Сейчас припаял, включил - никаких хлопков! Но, увы, дежурка не пашет... Может, и ей нужно, чтобы были поставлены на место оба силовых мосфета, т.к. в этом блоке нет силового транзистора дежурки? Или вместо него TNY276? А у него 4-я лапка отгорела...  |
|
|
Kasbek
|
| Витькан, Можно ли TNY276PN заменить на TNR264PN? Конечно, учтя другую цоколёвку. |
|
|
Kasbek
|
|
|
Kasbek
|
Итак, уменьшил сопротивление на 4 ноге TNY264 в два раза, т.е. закоротил один резистор, и дежурка 5 В появилась. Даташит надо читать!  |
|
|
Kasbek
|
Спасибо за приятное общение!  |
|

|