| Автор | Сообщение |
|
Dynamix
|
|
|
Fabus
|
Хочу перейти на этот проект. Собирал эту станцию http://cxem.net/master/116.php , но там ничего изменить нельзя, профили все в прошивках PIC, вобщем намучился я с ней... . Часть схемы, думаю, сохранится, дисплей, симисторные ключи и т. д. А вот будут ли нормально работать с Atmega усилители термопар на AD8495 ? |
|
|
peps_2003
|
Здравствуйте. У кого-нибудь сохранился софт к LMP - qcsvlog-win-20150426-211056.zip?
Скиньте пожалуйста в личку или дайте ссылку. |
|
|
fafhrd
|
| проект вообще жив? у кого работает тот эту тему не читает, а свежих реализаций нет. |
|
|
peps_2003
|
| Автор вероятно потерял интерес. А это самое важное в бесплатных проектах. Чтобы собрать проблем нет. Платы повторяются фоторезистом. Все работает после сборки, я собирал на аналоговых усилителя термопар. Прошивка 0.09 софт есть. Прошивка 0.10 софт глючный ссылка не работает. |
|
|
Fabus
|
Нормальная схема, тоже усилители аналог стоят. Коррекция dT1 - dT4 для термопар позволяет в широких пределах подогнать, если есть необходимость. Есть недостаток с просадкой сети, когда включаются нижние нагреватели, у меня 2,4 кВт. Но и тут есть выход.  |
|
|
fafhrd
|
|
|
peps_2003
|
controller_tc - прошивка версия 0.09 master_tc - программа для ПК к этой версии.
iroven-cn-2014-04-15-16-26 - прошивка с LMP версия 0.10, последней программы для неё у меня нет. И последняя ссылка в подписи у автора не работает.
Есть только пробная версия https://yadi.sk/d/WGBVjJeALqk55Q |
|
|
fafhrd
|
| Наверняка у кого то есть, а может кто знаком более плотно с автором и может спросить у Юрия Богдановича ? |
|
|
KARHer2222
|
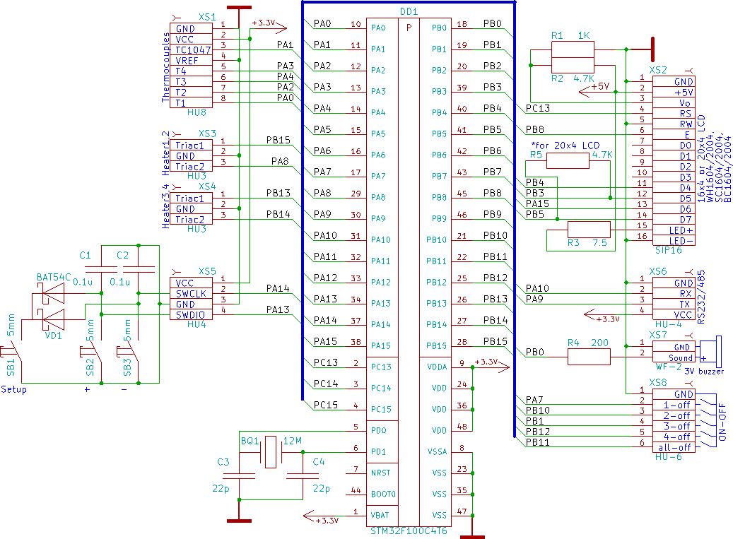
Подскажите по шилду для Discovery, точнее по подключение LCD
не понял куда идет PC13 --- на вывод 6 enable LCD ??
и что делать с выводами LCD 5-R/W и 4-Rs
P.S> lcd wh1604a-ygh-ct |
|
|
YuraTV
|
Возможно это то, что нужно.
sch2.png 38.83 КБ Скачано: 277 раз(а)
|
|
|
KARHer2222
|
Дисплей вот такой должен показывать?
[url] https://arduino-geek.pp.ua/product/дисплей-синий-lcd-2004-20x4-5v/?gclid=CjwKCAiAi_D_BRApEiwASslbJ6ztvWI1cQTGAX5wa-Ps5EMR_y2zm9OBBdQtpOpOLtnMYQI-VIBmXRoC-EsQAvD_BwE [/url]
Через STM32 ST-LINK Utility залил прошивку, но дисплей ничего не показывает  |
|
|
akvakuzma
|
| Приветствую! Постарался упорядочить и собрать информацию по данному проекту, ссылка в подписи. |
|
|
kyvalder
|
| akvakuzma писал: | | Приветствую! Постарался упорядочить и собрать информацию по данному проекту, ссылка в подписи. |
Здравствуйте, спасибо за кучу информации! Вы случайно не пробовали работу ПО с контроллером с прошивкой 10, через блютуз? А то у меня соединение вроде есть, - а обмена данными нет... |
|
|
kyvalder
|
| Разобрался с блютуз модулем, оказывается китайцы шлют эти модули с какой попало скоростью обмена данными, его просто нужно сконфигурировать через прогу терминал на скорость порта 232 паяльной станции и все начинает работать, теперь нужно научится создавать файлы профиля и все будет кулл... |
|
|
Fabus
|
| Да зачем вам этот блютуз здесь нужен, что так мешают провода, помехи с прошивкой 10 уже обсуждались. |
|
|
8980
|
| Понимаю что тема дрнвняя но есть вопрос. Как данная схема поведет себя с твердотельными реле? Был ли такой опыт? |
|
|
mr_kost
|
| А что из себя представляет твердотельное реле? Это симистор плюс оптрон. Так чем это отличается от существующей схемы? Разве что напряжения 3,3 В с порта контроллера может не хватить для срабатывания твердотельного реле (зависит от модели реле) - тогда придется добавить транзисторные ключи и подавать на вход реле напряжение повыше. |
|
|
8980
|
| Ну цеплять твердотелку прямо на порт контроллера без ключей я и не планировал... |
|
|
mr_kost
|
| Ну, в авторском варианте оптроны висят непосредственно на выводах контроллера. Я использовал ULN2003. |
|