| Автор | Сообщение |
Витькан
Завсегдатай
Сообщения: 610
|
Монитор с 2003 года трудится в поте лица по 15 часов в день... И это не может не отразится на нем негативно... Примерно 3 месяца назад монитор начал включаться не сразу (щелкало реле, запускался с 3 и более раз). Почитал ваш форум, обнаружил просаженные напряжения на выходе блока питания, заменил конденсаторы (C911, C913, C971, C999, C951, C941, C954, C942, C953, C952). После чего монитор стал запускаться с первого раза... но появились новые проблемы...
СУТЬ ПРОБЛЕМЫ...
Изображениев центре - четкое, а по краям размытое...
на вашем форуме есть похожая тема... там советуют копать в цепи DF (dinam. foc). Можно как-то подробней по этому вопросу узнать?
| DF.jpg |
| Описание: |
|
| Размер файла: |
105.89 КБ |
| Просмотрено: |
422 раз(а) |

|
|
|
TE
Старший модератор
Сообщения: 10199
|
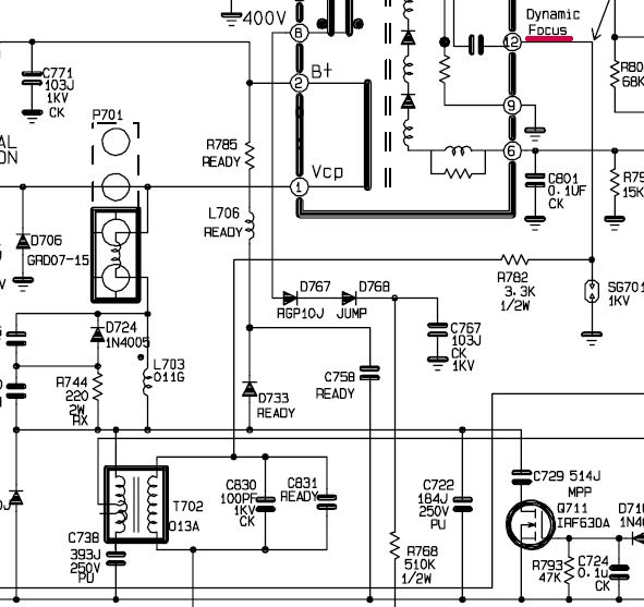
| Что конкретно интересует? Деталей в этом узле мало, можно проверить все подряд. Проверить наличие напряжения на С676, сигнала V_FOCUS на R736 и исправность транзистора Q710. Если есть делитель у осциллографа можно посмотреть сигнал на 12 ноге ТДКС, картинка есть на схеме. |
|
Витькан
Завсегдатай
Сообщения: 610
|
| Хотел уточнить... такой эффект (размытости по краям) наблюдается если сильно задрать яркость монитора... (монитор подсел и поэтому достаточно сильно поднял яркость)... т.е. в принципе ДФ работает... а вот как решить данную проблему на высокой яркости? |
|
Витькан
Завсегдатай
Сообщения: 610
|
| TE писал: | | Что конкретно интересует? Деталей в этом узле мало, можно проверить все подряд. Проверить наличие напряжения на С676, сигнала V_FOCUS на R736 и исправность транзистора Q710. Если есть делитель у осциллографа можно посмотреть сигнал на 12 ноге ТДКС, картинка есть на схеме. |
С676 - не найти, не подскажите номер транзистора рядом с которым он стоит.
На IC701 на выводе V_FOCUS - наблюдаю 3.8 В... осциллограф на этом выводе ничего не отображает...
Q710 - похоже исправен. Звонятся оба перехода (БЭ и БК), падение напряжения на обоих по 0.6 В.
При вкл. мониторе на нем следующие напряжения (относительно корпуса):
Э - 3.26 В,
Б - 3.8 В (такое же как и на IC701),
К - 185.5 В.
Как считаете что далее делать? и каким должен быть по форме напряжение на V_FOCUS - ? |
|
TE
Старший модератор
Сообщения: 10199
|
| Пардон, С767, цепочка от 8 ноги ТДКС. |
|
Витькан
Завсегдатай
Сообщения: 610
|
| TE писал: | | Пардон, С767, цепочка от 8 ноги ТДКС. |
Напряжение на С767 составляет 386 Вольт.
По схеме, на 8 ноге должно быть 400 вольт.
Можно сделать вывод, либо на 8 ноге "заниженное" на 14 вольт напряжение... или на Диодах падает 14 вольт - тогда какой-то из диодов неисправен...
выходит все-таки надо смотреть напргугу на 8 ноге ? или 14 вольт это не так критично ?? (измерял при помощи MY63) |
|
TE
Старший модератор
Сообщения: 10199
|
| Измерять импульсное напряжение частотой порядка 60 кГц на 8 ноге тестером не получится. Регулировка фокусов не помогает? |
|
Витькан
Завсегдатай
Сообщения: 610
|
| TE писал: | | Измерять импульсное напряжение частотой порядка 60 кГц на 8 ноге тестером не получится. Регулировка фокусов не помогает? |
Регулировка фокусов позволят добится четкого изображения на краях экрана, но при этом в центре экрана изображение становится нечетким!
можно конечно найти определенный баланс "четкости" между краями и центром экрана... но наблюдать в этом случае качественную картинку не приходится... |
|
TE
Старший модератор
Сообщения: 10199
|
Я как-то пропустил, что на 32 ноге IC701, нет сигнала. А может он есть? Поставь входной аттенюатор осциллографа на 0,5 или 0,2В, вход на переменку и посмотри. Должны быть волны с частотой кадровой развертки.
Думаю, схема исправна, остаются непроверенными конденсатор внутри ТДКС и синхропроцессор. Если допустить, что они исправны, то останется только регулировка в сервисном меню и с помощью SoftJig-а. К сожалению не приходилось этого делать в этом мониторе. |
|
Витькан
Завсегдатай
Сообщения: 610
|
Спасибо посмотрю...
Тут у меня новые проблемки возникли... по невыясненным мною причинам вылетел (Q706) J6815 - опять же на форуме нашел ваше сообщение, в котором вы рекомендуете заменить его на "2SC5411"
Кроме того Осталась КЗ по 50 Вольтам... Выпаял Q719 (который в составе повышающего преобразователя) - КЗ Пропало... ТАК ЧТО заменю Q719 и Q706 и Выполню ваши указания! (спасибо!!)
ДОБАВЛЕНО 11/04/2011 11:30
| TE писал: | Я как-то пропустил, что на 32 ноге IC701, нет сигнала. А может он есть? Поставь входной аттенюатор осциллографа на 0,5 или 0,2В, вход на переменку и посмотри. Должны быть волны с частотой кадровой развертки.
Думаю, схема исправна, остаются непроверенными конденсатор внутри ТДКС и синхропроцессор. Если допустить, что они исправны, то останется только регулировка в сервисном меню и с помощью SoftJig-а. К сожалению не приходилось этого делать в этом мониторе. |
на 32 ноге 3.8 Вольта есть... Но там стоит RC цепь, которая будет интегрировать сигнал, который поступает с 32 ноги. Однако постоянная времени RC цепи мола. Может и увижу. Вообщем буду смотреть Осциллом, но после того как устраню неисправность, указанную выше. Спасибо! |
|
TE
Старший модератор
Сообщения: 10199
|
| Давно уже не покупал НОТы, забыл когда ремонтировал последний CRT монитор, но оригинал последнее время не был дефицитом. |
|
Витькан
Завсегдатай
Сообщения: 610
|
| TE писал: | | Давно уже не покупал НОТы, забыл когда ремонтировал последний CRT монитор, но оригинал последнее время не был дефицитом. | Странно, а ведь в чип и дипе его как раз таки и нет.. неговоря у же о других... |
|
Витькан
Завсегдатай
Сообщения: 610
|
TE, НОТ заменен.
ДОБАВЛЕНО 24/04/2011 15:32
| TE писал: | Я как-то пропустил, что на 32 ноге IC701, нет сигнала. А может он есть? Поставь входной аттенюатор осциллографа на 0,5 или 0,2В, вход на переменку и посмотри. Должны быть волны с частотой кадровой развертки.
Думаю, схема исправна, остаются непроверенными конденсатор внутри ТДКС и синхропроцессор. Если допустить, что они исправны, то останется только регулировка в сервисном меню и с помощью SoftJig-а. К сожалению не приходилось этого делать в этом мониторе. |
TE, Сигнал на 32 ноге приклдываю. клетка - 200мВ/5мкС.

|
|