| Автор | Сообщение |
|
Эдуард007
|
PHILIPS 40PFL3208T нет подсветки,
блок 715G5246-P04-000-002S
майн 715G5713-M01-000-005к
инвертор SSL400-0D5A
были вздутые кондеры на блоке С9168 и С9169 , были 470\25 я поставил 680\25, небыло в наличии новых на 470мф
на выходе инвертора 24V ,на кондере инвертора С100 тоже 24v вместо нормы
на выходе с блока CN903 все хорошо, Dim3.2v, on\off 3.2v остальное в норме
такое чувство сто инвертор не может в кучу собрать все напруги
| .png |
| Описание: |
|
| Размер файла: |
581.08 КБ |
| Просмотрено: |
418 раз(а) |

|
2110acaa65ddbfc3ea88ad47f21bbd15_694.pdf 185 КБ Скачано: 344 раз(а)
|
|
s.fed
Завсегдатай
Сообщения: 539
|
| Эдуард007 писал: | на кондере инвертора С100 тоже 24v вместо нормы
|
А норма это сколько?
В "Сервисных меню" не понравилось, решил в кинескопники забраться  |
|
|
Эдуард007
|
| s.fed писал: | | Эдуард007 писал: | на кондере инвертора С100 тоже 24v вместо нормы
|
А норма это сколько? |
100 минимум |
|
s.fed
Завсегдатай
Сообщения: 539
|
| Эдуард007, а какой конденсатор C100 стоит? |
|
|
Эдуард007
|
| s.fed писал: | | Эдуард007, а какой конденсатор C100 стоит? |
470\35 |
|
s.fed
Завсегдатай
Сообщения: 539
|
| Эдуард007, а вам не кажется, что конденсатор по напряжению минимум раза в 4 должен быть по напряжению больше под ваши "нормы". |
|
|
Эдуард007
|
| s.fed писал: | | Эдуард007, а вам не кажется, что конденсатор по напряжению минимум раза в 4 должен быть по напряжению больше под ваши "нормы". |
250v на схеме написано, но нет там 250 только 24
вычитал на форумах вот это.
С блока питания поступают управляющие сигналы и питание. Подсветкой в данной схеме управляет микросхема TR10E1 с защитой по OVP.
Замеры показывают:
При несправной подсветке (1 pin) OVP =3v, U на выходе LED скачек до 74 v и в защиту 0V.
При исправной подсветке (1 pin) OVP =1.72 v, U на выходе LED 102 v . На лентах 22 V.
а у меня на первом Пин 0.31 |
|
s.fed
Завсегдатай
Сообщения: 539
|
Почитать http://monitor.espec.ws/section31/topic240733.html
И не мешало бы напряжения с ШИМки снять и сюда приложить.
ДОБАВЛЕНО 04/02/2022 14:19
| Эдуард007 писал: | 250v на схеме написано, но нет там 250 только 24
|
В какой схеме это написано? Можно уточнить? |
|
|
Эдуард007
|
Ъ ЭЗщ| s.fed писал: | Почитать http://monitor.espec.ws/section31/topic240733.html
И не мешало бы напряжения с ШИМки снять и сюда приложить.
ДОБАВЛЕНО 04/02/2022 14:19
| Эдуард007 писал: | 250v на схеме написано, но нет там 250 только 24
|
В какой схеме это написано? Можно уточнить? |
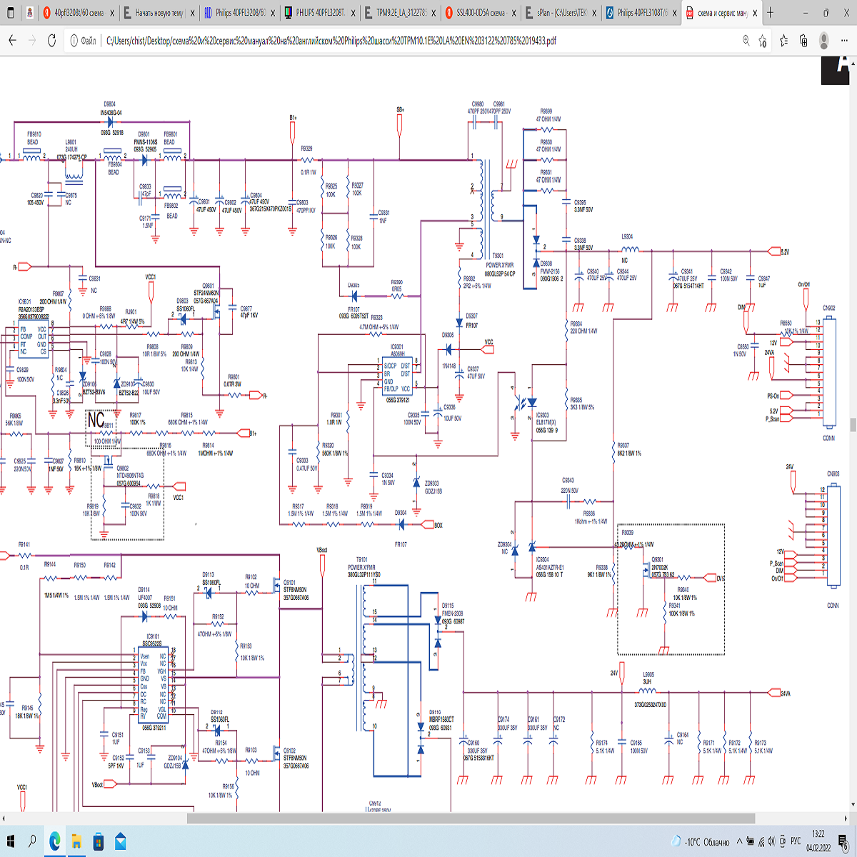
на шиме IC9301
1: -минус 1.20v
2: 5.01v
3: минус 1.23v
5: 14.24v
7 320v
88 |
|
s.fed
Завсегдатай
Сообщения: 539
|
И зачем тут данные по 9301?
Давай данные с "Подсветкой в данной схеме управляет микросхема TR10E1 с защитой по OVP. " |
|