| Автор | Сообщение |
|
Sasha2233
|
Доброго всем времени суток, я новичок в деле електротехники и плат. Помогите разобраться что сгорело на плате монитора.
ДОБАВЛЕНО 11/09/2022 23:14
 |
|
Telik
Модератор
Сообщения: 1962
|
|
igme
Передовик
Сообщения: 1126
|
| Sasha2233 писал: | | Помогите разобраться что сгорело |
Дык не вопрос, но мы даже не знаем, что хотя бы работает. Информация какая-то будет?
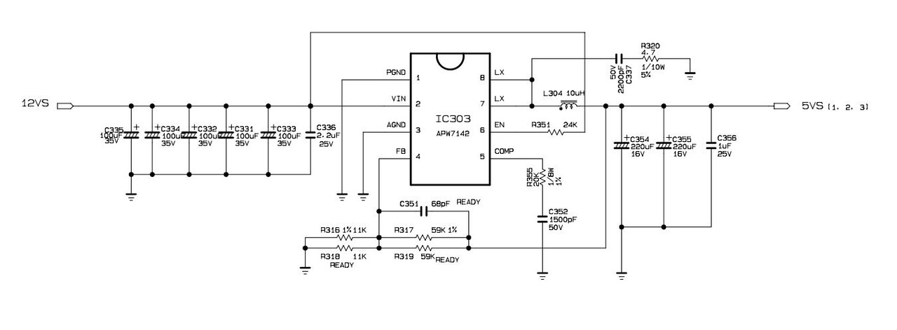
А блин, я и не заметил картинку, ибо не открылась она в моём дефолтном AvantBrowser 11.7 Ну чисто по фото погадать на ШИМ или DC-DC-преобразователь похоже. Чтобы марку узнать - один хрен или схему искать или фото такой же платы... |
|
redish
Завсегдатай
Сообщения: 335
|
вот это сгорело, наверно...
ДОБАВЛЕНО 12/09/2022 00:26
а вот простейший способ ремонта: выпаиваешь дохлую микру , оставляешь конденсаторы на входе и выходе (их желательно заменить на новые). И лепишь так:
7805 на радиатор.
повезет, ели дальше ничего этот фейерверк не потянул... если подаст признаки жизни, то можешь потом восстановить оригинальный вариант. |
|
birluk
Передовик
Сообщения: 2209
|
redish, 1,5 Ампера против 3 Ампер? Проще подать 5 В с внешнего бп,запустится,значит восстанавливать.
ДОБАВЛЕНО 12/09/2022 08:03
Sasha2233, а дроссель расколот или это следы клея? |
|
redish
Завсегдатай
Сообщения: 335
|
| birluk, кренку проще раздобыть, чем блок питания(хотя можно и комповый использовать). Да и вряд ли там большое потребление по пяти вольтам....Тем более это кратковременно, чисто для проверки. |
|
vbonev10
Передовик
Сообщения: 1271
|
Вы нахрена человека пугаете такими словами как дроссель,Амперы,конденсаторы.  |
|