| Автор | Сообщение |
|
Батарейкин
|
|
xarl
Модератор
Сообщения: 21874
|
Батарейкин,  |
|
|
regiss
|
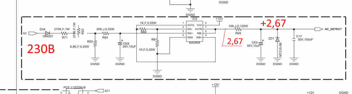
| Батарейкин писал: | | Модуль DC41-00102A. На входе детектора сетевого есть 230В. На выходе чуть больше +2,5В. Проц? |
По моим данным (не проверенным!) на выходе КА2904 должно быть от 2,3В до 2,5В. Если чуть больше, или чуть меньше - ошибка Uc. |
|
|
Батарейкин
|
|
|
Батарейкин
|
Замерил ОУ КА2904, и входные цепи, вроде все исправно в детекторе. Попробую уменьшить резистор в цепи делителя
чтобы выставить на выходе 2,4В.

|
|
Valeriynew
Передовик
Сообщения: 1792
|
| Батарейкин, а не проще поставить вместо ZD62 стабилитрон на 2,4 В типа BZX55C2V4 или ему подобные? И тогда будут стабильные 2,4 В... |
|
|
Батарейкин
|
незнаю
ДОБАВЛЕНО 19/04/2020 20:06
тут вопрос сколько нужно процу чтобы было хорошо?
ДОБАВЛЕНО 19/04/2020 20:20
чтобы на выходе было 2,4В резистор R65 уменьшить до 6,12 ком. То есть подпаять ему в параллель 60 ком. |
|
Valeriynew
Передовик
Сообщения: 1792
|
| Батарейкин писал: | | тут вопрос сколько нужно процу чтобы было хорошо? |
На "проц" даташит можно найти или нет?
ДОБАВЛЕНО 19/04/2020 20:25
| Батарейкин писал: | | чтобы на выходе было 2,4В резистор R65 уменьшить до 6,12 ком. То есть подпаять ему в параллель 60 ком. |
Так R65 по схеме вроде бы 1 кОм???
И если пробовать регулировать резисторами, то нужно подбирать R65 или R66 (R66, на мой взгляд, в первую очередь).
Конденсаторы в каком состоянии? |
|
|
Батарейкин
|
| Ошибся r64. кондеры еще не проверял. Даташит на проц не поможет, там вход от 0 до 5 вольт, дальше сама программа.... |
|
Valeriynew
Передовик
Сообщения: 1792
|
| Батарейкин писал: | | Ошибся r64. кондеры еще не проверял. |
R64 не стоит вообще трогать, а конденсаторы нужно проверять в первую очередь. R66 стоит по обратной связи и его уменьшение приведет к понижению напряжения на выходе операционника.
"Проц" то хоть какой? |
|
Антонов007
Передовик
Сообщения: 1884
|
| А чё у вас ошибка постоянно висит или переодиски выскакивает ? |
|
foxter-x
Передовик
Сообщения: 1503
|
| Valeriynew, R64 не в обратной связи, а нижнее плечо делителя. И его можно уменьшить, чтобы на выходе делителя получить меньше значение. Только вот что-то мне подсказывает, что напряжение в сети под 240В. |
|
|
Батарейкин
|
| Проц судя по схеме TMP91FU62DFG, по факту лак еще не снимал. |
|
Valeriynew
Передовик
Сообщения: 1792
|
| foxter-x писал: | | Valeriynew, R64 не в обратной связи, а нижнее плечо делителя. И его можно уменьшить, чтобы на выходе делителя получить меньше значение. Только вот что-то мне подсказывает, что напряжение в сети под 240В. |
Я вижу где R64, а указываю на R66... |
|
|
Батарейкин
|
| Антонов007 писал: | | А чё у вас ошибка постоянно висит или переодиски выскакивает ? | ошибка не дает запускать любую программу. |
|
|
regiss
|
| Батарейкин писал: |
тут вопрос сколько нужно процу чтобы было хорошо?
ошибка не дает запускать любую программу. |
Личного опыта с данным модулем не имею, но глядя на схему, я бы не сбрасывал со счетов и сигнал Zerocross.
Так как эти два сигнала идут "паралельно" друг другу (считываются с шины питания 220В), то смею предположить, что при проблемах сигнала сетевой синхронизации (Zerocross), проц ЭТО может воспринимать как искажение сигнала АС detec. |
|
Антонов007
Передовик
Сообщения: 1884
|
| Операционник можно както проверить , убрать входное что будет на выходе а лучше заменить |
|
|
Батарейкин
|
| Антонов007 писал: | | Операционник можно както проверить , убрать входное что будет на выходе а лучше заменить | оу работает нормально, гляньте замеры. 230 я снимал, на выходе ОУ около ноля. |
|
foxter-x
Передовик
Сообщения: 1503
|
| Судя по измерениям, все там нормально с операционником. |
|
|
Батарейкин
|
| regiss писал: | | Батарейкин писал: |
тут вопрос сколько нужно процу чтобы было хорошо?
ошибка не дает запускать любую программу. |
я бы не сбрасывал со счетов и сигнал Zerocross.
|
а вот про синхронизацию ноля я забыл......
придется идти за осциллоскопом |
|