| Автор | Сообщение |
Jorg63
Передовик
Сообщения: 1185
|
Если имеете ввиду изолирующую прокладку под ключ,то я использую проверенную временем слюду..Проблем с отводом тепла никогда у меня не было.
использую иногда такой вариант,если надо большие токи и хорошо отвести тепло. прочтите 301 страницу форума,там расписано
крепление к радиатору.gif 10.69 КБ Скачано: 536 раз(а)
|
|
|
Alexey22
|
| Jorg63 писал: | | Если имеете ввиду изолирующую прокладку под ключ,то я использую проверенную временем слюду..Проблем с отводом тепла никогда у меня не было. | А Номакон кто-нибудь использовал? Skif в инструкции писал что ни в коем случае ставить нельзя. Уж очень не хочется пилить радиатор. |
|
|
Wlad&Mir
|
| У меня на слюде работает, транзистор припаян к медной пластине, хорошо отполированы и подогнаны площадки. |
|
Skif
Завсегдатай
Сообщения: 876
|
| count_raven писал: | | здравствуйте. хватит ли таких радиаторов по одному на ключ? размеры 60 мм х 72 мм х 10мм(высота иголок) | Хватит их.
ДОБАВЛЕНО 29/10/2012 12:55
Номакон чтоб работал, нужно правильно прикрутить. Недожмешь - теплоотвод будет херовый, пережмешь - пробьет. Она нужна - эта рулетка?
Слюда материал не очень по теплопроводности, но с подходом как у Wlad&mira работает не в пример надежнее |
|
oleg1ma
Завсегдатай
Сообщения: 371
|
|
mjntana
Завсегдатай
Сообщения: 587
|
| oleg1ma писал: | | Alexey22 писал: | | А Номакон кто-нибудь использовал? | Вот почитайте и сделайте правильные выводы для себя. |
Даже не читая ,еще год назад сделал те же выводы .Поставил первый(и последний)раз транзисторы на один радиатор через номакон,проработали 5 минут и скончались,теперь радиаторы всегда распиливаю.Просто и главное надежно.  |
|
|
Alexey22
|
[quote="mjntana"]| oleg1ma писал: | | Alexey22 писал: | | А Номакон кто-нибудь использовал? | Вот почитайте и сделайте правильные выводы для себя. |
Спасибо, сделал вывод-надо пилить |
|
|
саня777
|
Доброго временни суток!
Вот дособерал очередной апарат и решыл немного отчитаца. Ксожелению за работой нету времени принимать активное участие в жызни форума.
Вот собственно и сам апарат
ДОБАВЛЕНО 31/10/2012 06:00
Когда настраивал частотным методом, то рванул один нижний ключ и пробило верхний. Причины ищо непонятны,но есть подозрения в сигналах на затворах.




| SDC15847.JPG |
| Описание: |
| Это при питании силы гдето 25В и без нагруски (2В/дел) | |
| Размер файла: |
246.92 КБ |
| Просмотрено: |
212 раз(а) |

|
| SDC15849.JPG |
| Описание: |
| А это, при том жэ питании и КЗ на выходе | |
| Размер файла: |
333.27 КБ |
| Просмотрено: |
203 раз(а) |

|
|
|
Jorg63
Передовик
Сообщения: 1185
|
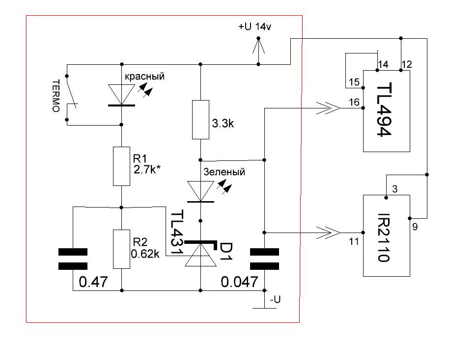
Хочу предложить вам небольшую схемку мониторинга источника питания и термоблокировки,которую легко ввести в уже готовую конструкцию. Работа схемы: при наличии напряжения питания управы допустим 14 вольт,горит зеленый светодиод.сигнализирующий что все ОК и подачей напряжения низкого уровня как на 16 ногу ТЛ494,так и на 11 ногу IR2110 разрешает прохождения импульсов управления на ключи. Также в это время должен быть замкнут термоконтакт. ,При перегреве радиаторов термоконтакт размыкается происходит блокировка сигнала управления и как следствие импульсы управления на ключи отсутствуют. Загораеться красный светодиод сигнализирующий перегрев и погасает зеленый светодиод. Настройка заключается в подборе резистора R1* при замкнутых контактах термореле чтобы при понижении напряжения управы ниже 14 вольт,допустим 13.5 вольт,зеленый светодиод погас и как следствие прекратилась подача сигнала управления на ключи.
мониторинг.jpg 69.13 КБ Скачано: 512 раз(а)
|
|
Jorg63
Передовик
Сообщения: 1185
|
| саня777 писал: | Доброго временни суток!
Когда настраивал частотным методом, то рванул один нижний ключ и пробило верхний. Причины ищо непонятны,но есть подозрения в сигналах на затворах. |
По сигналам на затворе проблемы нет ,с импульсами ОК. С паузой тоже вроде нормально.
но на фотках не замечаю блокировочных кандюков по питанию 300 вольт на ногах ключиков!!! а там хорошие кандюки ох как нужны для живучести транзюков. те кандюки что параллельно литам питания они только для литов гасить пульсации высокочастотные и не более. |
|
|
mosfetn22
|
Доброго времени суток.Возник небольшой вопрос по намотке силового транса.Транс мотаю Е65 на стандартном каркасе, первычка 17 витков (диаметр проволки 2.24мм), вторичку думаю намотать медной лентой (35мм ширина и 1мм толщина) чтоб окуратно влезло.
Собствено сам вопрос, как закрепить ленту чтоб не дребежала во время нагрузки? и покатит ли вариант для отводов от начала, средины и конца обмоток проводом 4мм кв. в 3 жилы или желательно больше? |
|
Jorg63
Передовик
Сообщения: 1185
|
| mosfetn22 писал: | Доброго времени суток.Возник небольшой вопрос по намотке силового транса.Транс мотаю Е65 на стандартном каркасе, первычка 17 витков (диаметр проволки 2.24мм), вторичку думаю намотать медной лентой (35мм ширина и 1мм толщина) чтоб окуратно влезло.
Собствено сам вопрос, как закрепить ленту чтоб не дребежала во время нагрузки? и покатит ли вариант для отводов от начала, средины и конца обмоток проводом 4мм кв. в 3 жилы или желательно больше? |
чтобы не "дребезжала" обмотка ее надо пропитать лаком. отводы можно делать и так,но провод для отводов лучше взять многожилку соответствующего сечения. надеюсь витки шинки изолированы будут |
|
|
mosfetn22
|
| Та это понятно что нужно пропитать лаком, я про то что лента немного уже чем каркас, чем её отградить от краев чтоб она по сердечнику не "каталась", ну тогда отводы в 4-е провода по 4квадрата, ленту думаю заизолировать в бумагу от конденсаторов совковых МБГО |
|
|
Wlad&Mir
|
| mosfetn22 писал: | | чем её отградить от краев чтоб она по сердечнику не "каталась", |
Я всталяю тонкий стеклотекстолит, если надо тоньше, то пропитаную лаком електротехническую бумагу, и потом все лаком.... |
|
|
wafa61
|
Когда настраивал частотным методом, то рванул один нижний ключ и пробило верхний. Причины ищо непонятны,но есть подозрения в сигналах на затворах.
саня777 Это у вас сигналы откуда? Если это на затворе, то 7-ая симфония вам гарантирована: нет мертвой паузы и амплитуда 6вольт вместо 12-15вольт[/quote] |
|
Jorg63
Передовик
Сообщения: 1185
|
| wafa61 писал: | Когда настраивал частотным методом, то рванул один нижний ключ и пробило верхний. Причины ищо непонятны,но есть подозрения в сигналах на затворах.
Это у вас сигналы откуда? Если это на затворе, то 7-ая симфония вам гарантирована: нет мертвой паузы и амплитуда 6вольт вместо 12-15вольт | [/quote]
на картинке у чела указана размах 2v/дел,так что с размахом нормаль, пауза точно боле 1.5 микросек.на дровах 2110 при такой паузе работают аппараты мои и здравствуют. |
|
mjntana
Завсегдатай
Сообщения: 587
|
Доброго всем вечера. Прошу посмотреть плату БУ. У меня подписано мостовая управа Скифа.Не помню кто мне скинул ,однако спасибо человеку.Три таких работают отлично.Потенциометр на них ставил на коротеньких проводах .сейчас собрал еще одну и хочу впаять потенциометр на плату.Но получается заковыка.На печатке средний вывод потенциометра идет на 13 и 14 ногу ТЛ,а должен идти на 4-ю.провода я просто менял местами.а будет ли работать если впаяю как есть? 
управа.jpg 125.22 КБ Скачано: 563 раз(а)
|
|
|
саня777
|
| Jorg63 писал: |
По сигналам на затворе проблемы нет ,с импульсами ОК. С паузой тоже вроде нормально.
но на фотках не замечаю блокировочных кандюков по питанию 300 вольт на ногах ключиков!!! а там хорошие кандюки ох как нужны для живучести транзюков. те кандюки что параллельно литам питания они только для литов гасить пульсации высокочастотные и не более. |
Доброго времени суток.
На ключах стоит 2х2,2мкф.На осцылах смущает ступенька в паузе. Хот и понятно что амплитуда её слишком мала чтобы создать сквозняк, всё равно не нравится. Незнаю насколько она может вырости при полной силе, а лесть осцылографом при КЗ на выходе и 310В питания неособо хочется,.
Раньше такого незамечал. Сувневаюсь и в качестве драйверов, потому как раньше ставил вот такие
но в етот раз пришлось купить старую модификацыю
Смущает способ и качество нанесения маркировки. Причём у пари той что поставил сам логатип I^R меншего размера чем на второй паречто на фото.
Скажыте кто ставит микросхемы з маркеровкой именно IR2110 (без S) у вас такие же сигналы или это у меня китаёзы?
Может ли это быть через диоды в драйверах, по питанию и обратно-помехо-защитный ставил не родные, а MUR160?

| SDC15864.JPG |
| Описание: |
| но в етот раз пришлось купить старую модификацыю | |
| Размер файла: |
245.53 КБ |
| Просмотрено: |
214 раз(а) |

|
|
|
Jorg63
Передовик
Сообщения: 1185
|
| саня777 писал: |
Доброго времени суток.
На ключах стоит 2х2,2мкф.На осцылах смущает ступенька в паузе. Хот и понятно что амплитуда её слишком мала чтобы создать сквозняк, всё равно не нравится. Незнаю насколько она может вырости при полной силе, а лесть осцылографом при КЗ на выходе и 310В питания неособо хочется,.
Раньше такого незамечал. Сувневаюсь и в качестве драйверов, потому как раньше ставил вот такие
но в етот раз пришлось купить старую модификацыю
Смущает способ и качество нанесения маркировки. Причём у пари той что поставил сам логатип I^R меншего размера чем на второй паречто на фото.
Скажыте кто ставит микросхемы з маркеровкой именно IR2110 (без S) у вас такие же сигналы или это у меня китаёзы?
Может ли это быть через диоды в драйверах, по питанию и обратно-помехо-защитный ставил не родные, а MUR160? |
я ставлю с маркировкой IR2110,работа нормаль. но у вас нанесено краской похоже маркировка на микре. на паленку смахивает .такие я точно не встречал. возможно на полной силе и проблема от них. при покупке обращаю на маркировку на микре согласно даташиту.
маркировка IR.rar 32.95 КБ Скачано: 403 раз(а)
|
|
|
саня777
|
| Jorg63 писал: |
я ставлю с маркировкой IR2110,работа нормаль. но у вас нанесено краской похоже маркировка на микре. на паленку смахивает .такие я точно не встречал. возможно на полной силе и проблема от них. при покупке обращаю на маркировку на микре согласно даташиту. |
Может кто выставит фото своих микросхем, и оригиналов и "китаёз". Чтобь было з чем сравнивать.
Ищо вопрос.
У IGBT транзисторов время для закрытия меняется в зависимости от тока колектора и комутируюмого напряжения?
К примеру если я проверял мост при напряжении 25В и токе 5А при мёртвом времени 1,5мкс и всё было ОК. То не появится сквозняк при напряжении 310В и токе 25А? |
|