| Автор | Сообщение |
|
Linderman
|
|
|
Linderman
|
| ПОДАЛ 75МВ НА ПРИБОР МЕРЯЮ ДРУГИМ ПРИБОРОМ СТЕЛКА УХОДИТ НА НУЛЬ |
|
profinrus
Завсегдатай
Сообщения: 533
|
и что бы это всё значило?
что написано?,смысла никакого. |
|
Skif
Завсегдатай
Сообщения: 876
|
скорее всего человек подключил параллельно прибор с низким входным сопротивлением. Потому имеет описываемое.
Линдерман, сначала подключите параллельный прибор, потом увеличивайте напряжение до 75мВ. |
|
|
Linderman
|
| Прочитал что для разряда конденсаторов нужно поставить сопротивление несколько килоом я поставил включил на 220в и сразу хлопок этот резистор сгорел остальное все нормально почему |
|
Jorg63
Передовик
Сообщения: 1185
|
| Linderman писал: | | Прочитал что для разряда конденсаторов нужно поставить сопротивление несколько килоом я поставил включил на 220в и сразу хлопок этот резистор сгорел остальное все нормально почему | кто тебе такое сказал про несколько килоом? мог бы и сам посчитать какая моща надо резаков по закону ОМА для твоих нескольких килоом,если про таков слышали! я шунтирую кандюки 2*100ком 2 ватниками. |
|
|
isirx
|
Всем доброго времени суток .
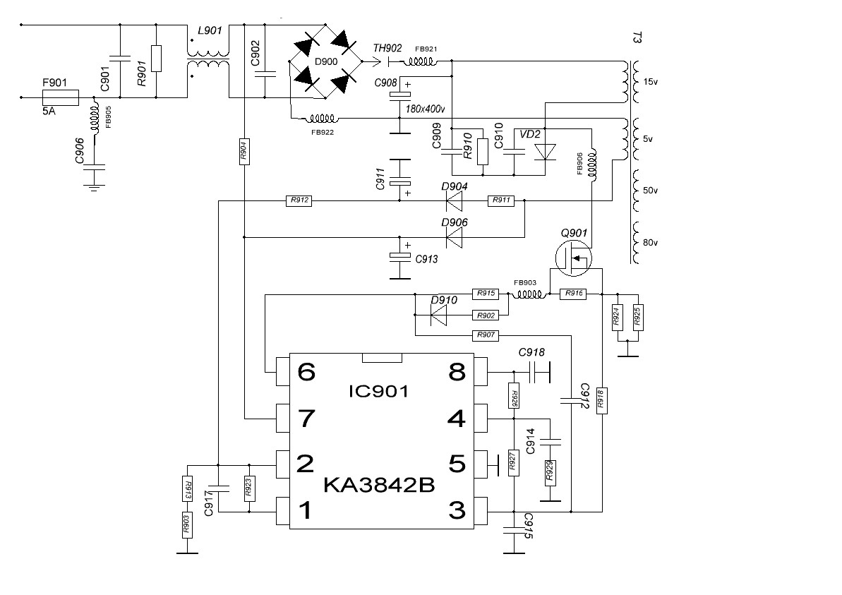
Вот, тоже, загорелся идеей, собрать данный инвертор .
Но, начал, пока с малого , вырезал БП, по старого монитора, LG,
хочу его использовать . Он замечателен по высокой стороне:
12v, при нагрузке 0.5А, он держит, очень стабильно ,
при изменении, ЛАТРом, питающего напряжения,
от 70 до 250в. А ,вот, при увеличении нагрузки....
стабилизации никакой .На 1 А, уже 10.5v.
Помоготе пожалуйста реализовать, на данной схеме, стабилизацию по выходу .
В этой микрухе (KA3842B),есть усилитель ошибки, на котором ,можно это сделать,
как ,в случае, с 7500в (TL494)в БП компьютера .
Но, как это, на схеме применить , мозгов, пока, не хватает .
помогите пожалуйста.
Блокпиания на КА3842В.JPG 101.71 КБ Скачано: 392 раз(а)
|
|
profinrus
Завсегдатай
Сообщения: 533
|
| в твоём варианте происходит ограничение по току выходного транзистора.делитель R918.R924.R925, смотри в даташите на каком максимальном уровне может работать,уменьшением последних поднимешь ток,ничего другого не трогай! |
|
Jorg63
Передовик
Сообщения: 1185
|
Не думаю что проблема в резаках в цепи истока,если конечно они не подпалены и сопротивление их не возросло. Блок питания реально в монике на ватт 70 был при 12 ваттах мощи он должен работать без провала напряжения. Плясать надо по цепи обратной связи на 2 ногу микры.Диод D904 и кандюк С911 сразу же заменил бы . если кандюк подсохший и ESR высокое,то никакой стабилизации не будет.Также обратил внимание на D906 и С913. И вторичный выпрямитель глянуть не мешало.
напряжение питателя повысить надо до 14-15 вольт.чтобы драйвера сформировали достаточной амплитуды сигнал управления ключами ,исключить лишний нагрев последних. Немного увеличить резак R912 для повышения напряжения. увеличивать напряжение после того как добьетесь штатной работы питателя.
Для полной картины не мешало бы глянуть схему вторичных выпрямителей,откуда берется 12 вольт возможно после стабилизатора отдельного,и вполне возможно он может ограничивать напряжение по своим же параметрам. |
|
|
Wlad&Mir
|
| isirx, трудно будет самому сделать сварочник, если уже начались проблемы со слаботочным питанием... Инвертор - тот же блок питания, только мощнее и сложнее в настройке... |
|
|
Linderman
|
| Изините я по поводу настроики ПУ Как перевести мкс в частоту и еще написано Размах от среднеи линии должен быть 12в это на транзисторах как это можно понять печнои вариант |
|
|
lz3cv
|
| 1/Т=f. Если период сигнала Т в мкс, тогда частота будет в MHz. |
|
Jorg63
Передовик
Сообщения: 1185
|
| lz3cv писал: | | 1/Т=f. Если период сигнала Т в мкс, тогда частота будет в MHz. | частота будет в мегагерцах
пример -длительность 20 микросек. значит 1/20 равно 0,05 мгц или 50 килогерц.
 |
|
mjntana
Завсегдатай
Сообщения: 587
|
| Linderman писал: | | Изините я по поводу настроики ПУ Как перевести мкс в частоту и еще написано Размах от среднеи линии должен быть 12в это на транзисторах как это можно понять печнои вариант |
Что значит как понять? Размах сигнала на осциле по вертикали от середины в низ и в верх должен быть 13-14 в.и не важно какой у тебя вариант ,печки или без. У тебя 12в.на транзисторах,на каких? если на силовом мосту ,то это маловато,хотя при хорошем обдуве не смертельно.Можно добавить напряжение домотав вторичку в ТГР,но лучше добавить на выходе из БП. |
|
|
Linderman
|
Начал регулировать аппарат подключил лампочку 36в регулируется от 0 до полнои яркости а как эту яркость определить в глазах рябит по прибору другое дело а как это сделать
ДОБАВЛЕНО 14/01/2013 15:16
И еще вопрос регулировать частотои показания смотреть на ножке микросхемы или не так |
|
mjntana
Завсегдатай
Сообщения: 587
|
Если все готово не мучайся ты с лампочками. вешай осцил на резонансный кондер. (делитель1:10)давай на силу 35-40 в.напруги ирегулируй частоту ,при резонансе размах синусоиды будет наибольшим. потом чуток опусти частоту и включай 220. дальше вешай кабеля и на них нагрузку 0.15 ом. частотой выставиш необходимую силу.(при зазоре в дросселе 04-05мм.)
ДОБАВЛЕНО 14/01/2013 16:45
частоту регулировать выключая апарат.иначе бах. Я апарат не выключаю а выключаю автомат который ставлю на+310 перед мостом.Поэтому БП остается запитаный ,вешаю осцил на ключи (мост без тока) и регулирую частоту (чтобы видеть что кручу) потом осцил убираю .автомат включаю и все по новой. |
|
profinrus
Завсегдатай
Сообщения: 533
|
мудрено ты человеку объяснил.
может ему для начала посоветовать почитать книжку Негуляева и инструкцию Скифа,там ооочень всё хорошо описано! |
|
|
Linderman
|
| Синусоида регулируется хорошо но вот нюанс картинка синусоиды трапеция как бы кто то ее срезал |
|
profinrus
Завсегдатай
Сообщения: 533
|
| на чём мериешь трапецивидную синусоиду? |
|
|
Linderman
|
| Меряю на конденсаторах как сказано в книге на вторичку тр ставил лампочку 36в и без лампочки одно и тоже |
|