| Автор | Сообщение |
|
shylo
|
| Не подавая 220, падай 5 и 12 вольт (имитируя работу дежурки), введи основной шим (6105) в кому, пускай генерит постоянно и смотри ослом покаскадно. |
|
|
Kasbek
|
Только не понятно, что это даст, если не будут работать силовой каскад и выходные цепи не будут давать напряжения. У меня и без этого он не работает, и нет никаких напряжений на выходе. |
|
|
shylo
|
| Так подай вольт 30-50 на конденсаторы сетевого фильтра, чтобы запитать выходной каскад и двигайся дальше. А вообще то: "Все измерения, производимые на данном этапе проверки можно осуществлять простым тестером..." |
|
|
Kasbek
|
| Я ошибся: оказывается я отремонтировал не Linkworld, Patriot A400-K. Ъто был резистор R23 1,5 кОм, а я поставил 27 Ом, как R27 по схеме Linkworld. Хорошо, что ничего не сгорело. Перепугал платы. |
|
|
Transforms
|
| А что с Ever-power- 300W? |
|
|
Kasbek
|
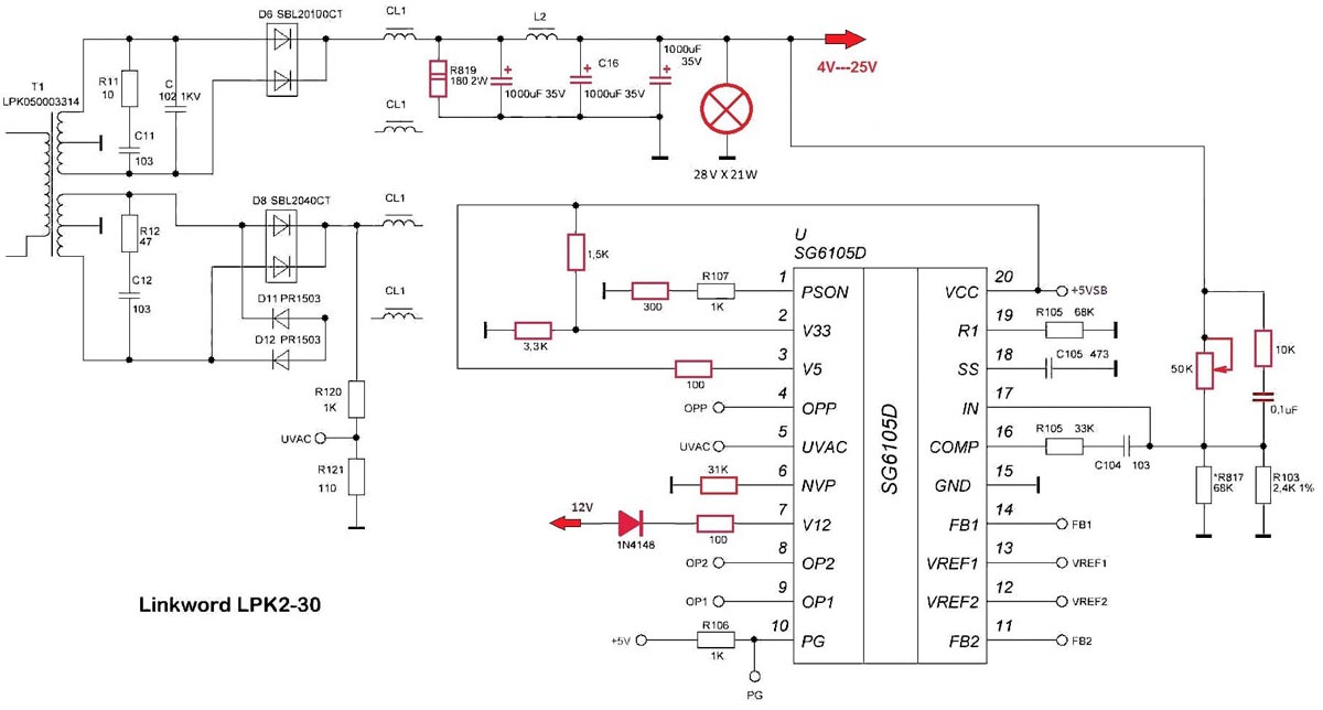
У меня сгорел другой на 6105: включил, и через пару минут взорвались силовые ключи 13007 и сгорела обвязка. Поменял на 13009 и обвязку, но не включается. Дежурка работает. На контактах 8 и 9 заниженные напряжения, хотя микру поменял.
Схема
ДОБАВЛЕНО 15/02/2022 12:13
| Transforms писал: | | А что с Ever-power- 300W? |
Думаю, читаю книгу |
|
|
shylo
|
| Выходные транзисторы выйдут со строя если нарушен тайминг мертвого времени между переключением плеч или значительного уменьшения емкости входных фильтров, при условии полной работоспособности вспомогательных элементов. Для уменьшения количества паленых тразюков в ведре, силовой каскад запитывать от пониженного напряжения с полной имитацией работы схемы управления, т.е. ШИМа. Выше уже писал про это. |
|
|
Kasbek
|
Дело в том, что транзисторы с али фейковые. Заменил на 13009, и уменьшил емкости входных фильтров с 680 до 470 мкФ.
Интересно, почему напряжение на выходе поднимается медленно. Такое впечатление, что выходные электролиты заряжаются через резистор с большим сопротивлением. Импульсы на 8 и 9 ножках прямоугольные 2 В. На выходах обеих половин трансформаторов тоже есть треугольные противоположной поляризации. Осталось выпаять диодную сборку 12-вольтовую? Но по мультиметру она в норме. Надо еще выпаять и проверить выходные электролиты. Там из 3-х стоят два 1000мкФх35в , и один советский 1000мкФх40в.
P2140028-1.jpg 102.54 КБ Скачано: 148 раз(а)
Ausgang.jpg 83.3 КБ Скачано: 164 раз(а)
|
|
|
Kasbek
|
Поменял электролиты, напряжение медленно доходит до 13 В и таким и остается.
Может, потому, что переменник у меня по факту не 50, а 10 кОм?
Ausgang.jpg 81.06 КБ Скачано: 136 раз(а)
|
|
|
Kasbek
|
| Transforms писал: | | А что с Ever-power- 300W? |
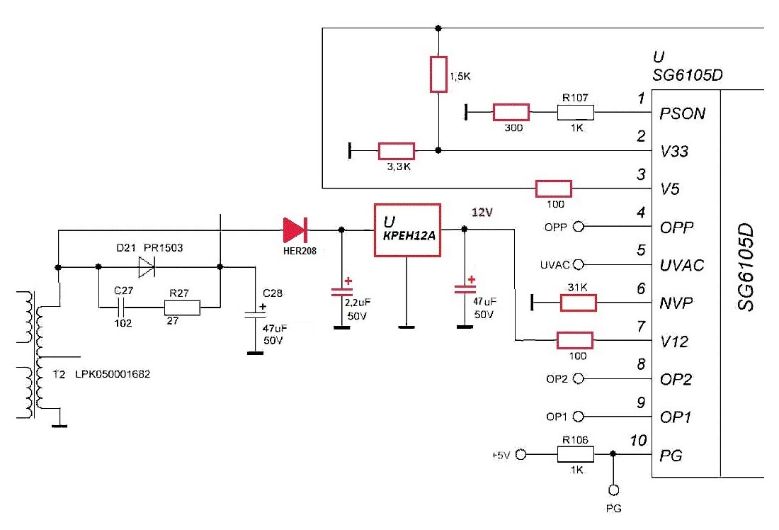
Подал на 7-ю ножку 12 В - не помогло.
12v.jpg 164.96 КБ Скачано: 151 раз(а)
|
|
Витькан
Завсегдатай
Сообщения: 610
|
| Kasbek писал: | | Transforms писал: | | А что с Ever-power- 300W? |
Подал на 7-ю ножку 12 В - не помогло. |
Kasbek, я уже сбился со счета, какие блоки вы ремонтируете, а какие пытаетесь восстановить. И сложно ориентироваться в материале...
По схеме, которую вы приложили есть вопросы.
1. Зачем на 7 вход микросхемы подавать напряжение от делителя напряжения, источником которого является выпрямленное напряжение значением 21 Вольт? Ведь оно же без фильтрации и без стабилизации, а значит обладает значительными пульсациями и нестабильным значением.
2. Обратите внимание, что все обратные связи по напряжению, формируются относительно ВЫХОДА блока питания.
3. Вы переделываете данный блок в какой-то зарядное устройство или блок питания с одним напряжением?
4. Почему, вместо делителя, не использовать бы обычный линейный стабилизатор на 12 Вольт? Например LM7812. |
|
|
Kasbek
|
| Я пытаюсь запустить его, используя блокировку защиты, т.к. при включении вентилятор делает только несколько оборотов. Если запущу, буду искать причину входа в защиту. Тогда и буду решать, как его использовать. |
|
|
Kasbek
|
| Витькан писал: |
4. Почему, вместо делителя, не использовать бы обычный линейный стабилизатор на 12 Вольт? Например LM7812. |
ОК. Есть 3 свободных контакта на плате, поставлю L7812CV. Надеюсь, радиатор к нему не понадобится? |
|
Витькан
Завсегдатай
Сообщения: 610
|
| Kasbek писал: | | ОК. Есть 3 свободных контакта на плате, поставлю L7812CV. Надеюсь, радиатор к нему не понадобится? |
Греться ничего не должно. Так как ток, проходящий, через микросхему - будет стремиться к "нулю".
Ниже привел схемку... Ведь можно же от LM7812 при помощи делителя напряжения получить остальные напряжения необходимые для микросхемы (то есть +5 и +3.3). При этом делитель должен быть собран на "килоомных" резисторах, чтобы через LM7812 проходил мизерный ток, а собственные токи потребления микросхемы ШИМ, не вызывали искажение напряжения по имитируемым линиям +5 и +3.3. Наличие элементов RX и CX необходимы, что на вход LM7812 не поступала высокочастотная составляющая напряжения.
Но нормальная обратная связь по напряжению все равно должна присутствовать в блоке...
Как вам такой вариант?

|
|
|
Kasbek
|
Одобряю. Я поставил кренку, но все равно не стартует . Чего-то еще не хватает...
12v.jpg 75.2 КБ Скачано: 127 раз(а)
|
|
|
shylo
|
| Kasbek писал: | | Я пытаюсь запустить его, используя блокировку защиты, т.к. при включении вентилятор делает только несколько оборотов. Если запущу, буду искать причину входа в защиту. | Все какие то околоремонтно-восстановительные разговоры.
Опиши четко, пошагово что сделал, какие напруги на ИС (по шпаргалке, которую я давал уже можно определить направление ремонта/наладки), только без бесполезных изложений чьих то умозаключений на полстраницы. Уже столько инфы накидали... Конечно, если хочешь помощи. |
|
|
Kasbek
|
Подобрал резисторы - блок завелся при OPP 0,5 в, на 6 ножке NVP 2,1 в! Теперь надо искать причину неправильных режимов в заводской схеме. Спасибо за помощь! 
| Elektrische Eigenschaften 1.jpg |
| Описание: |
|
| Размер файла: |
207.48 КБ |
| Просмотрено: |
119 раз(а) |

|
|
|
|
Kasbek
|
После того,как завелся, обнаружил пониженные напряжения по минусу - соотв. -11 и -4,7 В. В чем проблема?
ever_power_300_schutz.jpg 182.05 КБ Скачано: 144 раз(а)
|
|
Витькан
Завсегдатай
Сообщения: 610
|
| Kasbek писал: | Подобрал резисторы - блок завелся при OPP 0,5 в, на 6 ножке NVP 2,1 в! Спасибо за помощь!  |
Какие резисторы та? где они стоят? и какие номиналы?
| Kasbek писал: | | После того,как завелся, обнаружил пониженные напряжения по минусу - соотв. -11 и -4,7 В. В чем проблема? |
Ну так а завелся же он на холостом ходу... А стабилизация идет по +12В линии?
Может нагрузку нужно дать на +12В линию? и тогда заработает дроссель групповой стабилизации, а также обратная связь по напряжению? И глядишь отрицательные напряжения поднимутся?
А что? -11В и -4,7В - Это плохо что ли? Насколько мне известно, в допуск это попадает... |
|
|
Kasbek
|
В нагрузку дал ЖД.
ДОБАВЛЕНО 17/02/2022 16:25
| Витькан писал: | | Какие резисторы та? где они стоят? и какие номиналы? |
Показаны звездочкой. |
|