ESpec - мир электроники для профессионалов


БП Aple SG150 350W опознать номинал C7

  Список форумов » Настольные компьютеры

Следующая тема · Предыдущая тема
АвторСообщение
zelioniy 
Новичок
Сообщения: 10
 
Сообщение #1 От 07/12/2014 16:13 цитата  

генератор 13007
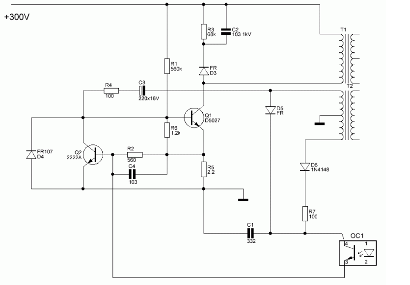
полевик SPSE 5027 , выходные D5311, F12C20C,SIPS305CW, мс SD6109 . Изначальнао вздутые входные эл-литы, сгоревший C7и R11,пробитый полевик (звонится как биполярный) . Транз. и рез. нашел новые, а кондер черный и звонится 40 ом. Цепь -- 300В>обмотка тр-ра>C7>R11>исток Q1.Может кто знает где схема?







павлик 22 
Сам себе на уме
Сообщения: 1137
павлик 22
 
Сообщение #2 От 07/12/2014 17:00 цитата  

zelioniy, Про полевик ничё не перепутал?

  2014-12-07_195829.png  53.72 КБ  Скачано: 381 раз(а)
  2014-12-07_201324.png  29.52 КБ  Скачано: 351 раз(а)
zelioniy 
Новичок
Сообщения: 10
 
Сообщение #3 От 07/12/2014 22:06 цитата  

виноват, с транзистором перемудрил, он биполярный, тогда цепь приходит на эммитер. Важен номинал конденсатора. Наверняка от него зависит частота. Резистор в цепи 18 ом
igor.phoenix 
Юный радиолюбитель
Сообщения: 1416
igor.phoenix
 
Сообщение #4 От 09/12/2014 05:52 цитата  

zelioniy, дайте фото платы со стороны печатных проводников.

Перейти: 
Следующая тема · Предыдущая тема
Показать/скрыть Ваши права в разделе

Интересное от ESpec


Другие темы раздела Настольные компьютеры



Rambler's Top100 Рейтинг@Mail.ru liveinternet.ru