| Автор | Сообщение |
БЕЗЫМЯННЫЙ
Бегущий по граблям
Сообщения: 7608
|
| РобертНСК, каким током планируешь разряжать и требуется ли линейность тока при разряде? |
|
Valeriynew
Передовик
Сообщения: 1792
|
| РобертНСК писал: | | надо разрядить до 10,5 вольта и потом отлючить. |
Это NiCd аккумулятор? |
|
|
ШУРУПОВЁРТ
|
по умному говоришь ? тогда без этого щас уже никак ...
 |
|
РобертНСК
Завсегдатай
Сообщения: 990
|
| БЕЗЫМЯННЫЙ писал: | | РобертНСК, каким током планируешь разряжать и требуется ли линейность тока при разряде? |
| РобертНСК писал: | акк будет автомобильным. и тестовый ток будет 5 А.
надо будет посмотреть емкость до и после десульфатации, а если при разном напр. будет отключаться то толку нет. | линейность при разряде не нужна. |
|
БЕЗЫМЯННЫЙ
Бегущий по граблям
Сообщения: 7608
|
| РобертНСК, в личку глянь, что непонятно спросишь. |
|
sofrina
Модератор
Сообщения: 4833
|
| автомобильный аккумулятор тоже пробовал измерять этим измеритель емкости аккумуляторов , оставшиеся 26 А*ч аккумулятора измерял приблизительно 20 часов, ее емкости хватало завести с ключа двигатель без проблем- проблемы были с дистанционным заводом Magicar-а, при заводке бортовое напряжение падало до минимальной уставки по напряжению Magicar и соответственно при щелчке соленоида она отключала попытки запуска |
|
РобертНСК
Завсегдатай
Сообщения: 990
|
| есть у меня китайская, но она "слаботочная", ждать замучаешся. |
|
|
jora@mailna.in
|
|
|
Шурик.khv27
|
Простейшая схема разряда АКБ до некого напряжения.
Все диоды, и светодиоды, имеют резко нелинейную ВАХ (вольт-амперную характеристику) с пороговым напряжением, ниже которого ток почти не течет. При напряжении выше этого порога ток возрастает очень резко, поэтому нужен токоограничивающий резистор. Для обычных кремниевых НЧ-диодов U~=0.6 V, для 6-вольтовых светодиодов U~=5 V при минимальном токе. Это свойство тут будет определяющим.
Соединить просто последовательно гирлянду из диодов и/или светодиодов и резистора. Можно использовать готовые линейки подсветки от ЖКТВ. Количество нелинейных элементов лучше определить экспериментально в процессе сборки с помощью регулируемого БП, напряжение добавлять медленно и осторожно во избежание порчи диодов (и выставьте ограничение тока БП если есть). Резистор примерно рассчитать исходя из максимального тока в начале разряда и разности напряжений между Uвх-Uдиодная_цепь.
Этот способ особенно полезен для восстановления-тренировки-снятия_эффекта_памяти щелочных АКБ. К концу разряда ток плавно снижается почти до нуля, что крайне необходимо. Не знаю насчет свинцовых, но по-моему вообще слишком длительный доразряд для них нежелателен.
Гирлянда для АКБ робота-пылесоса (блок из 12 Ni-MH): 2 шт LED-6V (на линейках) и 4 шт диодов 1N5408, обошелся без резистора, т.к. был заряжен частично. Можно R~=10-20 Om |
|
РобертНСК
Завсегдатай
Сообщения: 990
|
СПАСИБО БЕЗЫМЯННЫЙ, вот так работает четко, может пригодится кому.
| SL730115 (Копировать).JPG |
| Описание: |
|
| Размер файла: |
282.58 КБ |
| Просмотрено: |
177 раз(а) |

|
|
|
РобертНСК
Завсегдатай
Сообщения: 990
|
| непонятка, хороший акк исправно отключает и показывает мин напр 10,5 вольт(намерял 42 Ач. а хреновый , напряжение быстро падает, отключается при 10,5, но то ли запомнить не успевает, то ли по другой причине минимальное напряжение сильно завышает.и понять не могу как бороться. |
|
БЕЗЫМЯННЫЙ
Бегущий по граблям
Сообщения: 7608
|
| Нагрузку при хреновом аккумуляторе уменьши раз в 10 может быть поможет. Под нагрузкой напряжение заметно меньше чем на хх вот он под нагрузкой до 10.5 разрядился, отключился а напряжение без нагрузки обратно поднялось. |
|
РобертНСК
Завсегдатай
Сообщения: 990
|
попробовал запитать от отдельного источника (сбоку разьемчик). все равно не хочет запоминать нижнее значение напряжения. ампер часы помнит , а напряжение нет. всяку муйню пишет.
может видел где обсуждают этот ваттметр по делу? |
|
РобертНСК
Завсегдатай
Сообщения: 990
|
| БЕЗЫМЯННЫЙ писал: | | Нагрузку при хреновом аккумуляторе уменьши раз в 10 может быть поможет. Под нагрузкой напряжение заметно меньше чем на хх вот он под нагрузкой до 10.5 разрядился, отключился а напряжение без нагрузки обратно поднялось. |
точно так и получается.
уменьшил нагрузку в два раза, не помогло. попробовал от БП (тоже просаживает нагрузка)
такая же херня. на столе то работало, правда нагрузка меньше была. а он и без нагрузки запоминает херню всякую. нет минимального значения напр.
ДОБАВЛЕНО 06/06/2020 11:13
| БЕЗЫМЯННЫЙ писал: | | до 10.5 разрядился, отключился а напряжение без нагрузки обратно поднялось. | минимум должен запомнить? |
|
Витькан
Завсегдатай
Сообщения: 610
|
РобертНСК, Вот самодельное разрядное устройство. Построено на LM393 + IRF4905 + LM317T. Разряжает стабилизированным токов до необходимого конечного напряжения.
LM393 + IRF4905 + делители +стабилитрон - обеспечивают разрыв цепи при достижении необходимого конечного напряжения.
L317T + резисторы - обеспечивают стабилизацию разрядного тока вне зависимости от уровня напряжения на АБ.
Если интересно могу вспомнить и набросать схемку. Устройство разряжало ИБП аккумулятор 12В 7АЧ, с последующим зарядом малым током... Результат - емкость практически не изменилась...
Discharge 1.JPG 90.76 КБ Скачано: 193 раз(а)
Discharge 2.JPG 123.59 КБ Скачано: 197 раз(а)
|
|
|
garald.lloyd
|
| n max писал: | | Тогда вариант с компаратором это даст вам точность напряжения отключения |
не даст
пробовал когда-то компараторы на КМОП для переключения заряд/разряд АКБ. Полное фуфло.
требует установки точных резисторов 0.1%и и то это не факт |
|
БЕЗЫМЯННЫЙ
Бегущий по граблям
Сообщения: 7608
|
garald.lloyd, что вы там пробовали под названием компараторы на кмоп никому не ведомо.
С какой точностью по напряжению надо переключать режим разряд-заряд? Подбор резисторов в делителе, параллельно последовательное соединение оных и подстроечные резисторы никто не отменял.
Так что не надо так уверенно заявлять "не даст" на основе своего личного и возможно не совсем корректного опыта. |
|
Streik
Завсегдатай
Сообщения: 476
|
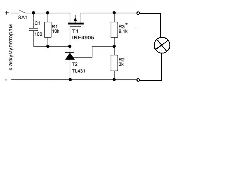
Отличную схему проскочили на предыдущей странице. Любой мощный полевик, лампочка как нагрузка подбирается по нужному току разряда, резистор со звёздочкой можно подстроечный для изменения напряжения разряда. Никаких выше указаных проблем с переподключением здесь нет -будет мигать, да хоть неделю пусть мигает, АКБ за это спасибо скажет!
Повторю схему ещё раз:
23.jpg 31.97 КБ Скачано: 161 раз(а)
|
|
|
igor 76
|
Здравствуйте! Прочитал обе страницы форума.Хочу дополнить немного о разряде АКБ ( автомобильного ).По техническим условиям на АКБ разряд проводят до напряжения 11 - 10,8 вольт.Возможно ,не все знают эти требование ТУ., поэтому разряжают до 10,5 в.Можно разряжать до этого напряжения , но -это на Ваш риск. Надо запомнить, что при разряде АКБ сопротивление аккумулятора РАСТЕТ и ,поэтому, узел отключения АКБ от нагрузки не совпадает с установленным.Эта проблема решаема.Надо напряжение отключения АКБ от нагрузки устанавливать, примерно ,на ОДИН вольт больше.Почему ,ПРИМЕРНО, потому,что разные АКБ могут иметь и разные сопротивления при разряде.Это зависит от многих причин:состояние электролита,степень сульфатации пластин,,состояние пластин и тд.Разряд АКБ постоянным током полностью АКБ не разряжает.Проверка напряжения через 3-4 мин.после отключения АКБ от нагрузки составила 12 в.Проблема была решена ,когда АКБ стали разряжать прямоугольными импульсами.АКБ после разряда восстановил напряжение до 11,3 в.Схему разрядника прямоугольными импульсами не знаю как выложить.
ДОБАВЛЕНО 28/02/2021 16:26
схему выложил Кое-как разобрался.
img433.jpg 40.54 КБ Скачано: 161 раз(а)
|
|