| Автор | Сообщение |
|
ZZVUKK
|
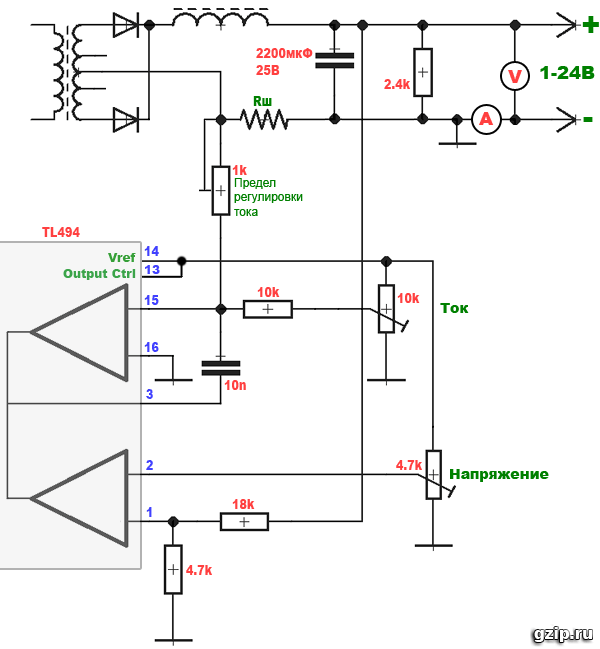
Нашел самую простую переделку по картинке ниже (только регулировку по току не стал делать, вывод 15,16 откусил) Переделал один - работает как часы. Со второго началось. Делал так: Убираю защиты с 4 ноги TL494, отключаю 1,2,15,16 ноги от схемы. На 4 ногу кидаю общий провод, тем самым запускаю БП на максимум (кратковременно). Выдают 25-28 В. Ничего не пищит все четко. Только если долго держать естественно кондеры... классно разносит, в клочья). Затем выпаиваю все что находится после вторичных обмоток силового трансформатора, собираю схему как на картинке. Только регулировку по току не делаю, 15 и 16 ноги "в воздухе". Запускаю, начинает пищать, только начинаю крутить регулировку по напряжению взрываются силовые транзисторы вместе с предохранителем. Будто проходит сквозной ток через них. Хотя ШИМ не должен допускать такого. 4 нога микрухи заземлена, на осциллографе видно что пауза между импульсами есть. Почему происходит взрыв? 4 БП и все как один, хотя модели разные, схемы отличаются. Что я прошляпываю?
shema_power_supply.gif 25 КБ Скачано: 444 раз(а)
|
|
|
digger2013
|
| Чушь ессно. Не о том думаете. Проект не позволит без замены трансформатора и серьезных переделок получить нормальную работу. Ну не предназначен АТХ 12 выдавать 24в. |
|
|
ZZVUKK
|
ага, а первый БП часами работает, на нагрузке 20 В , 5А и стабилизация имеется, это что снится?
ДОБАВЛЕНО 20/04/2017 21:28
если поставить обычный диодный мост, можно и 45 В снять с трансформатора. |
|
n max
Модератор
Сообщения: 17614
|
Надо прогнать на холостом ходу и замерить ток потребляемый питателем без нагрузки.Взрыв может происходить не от сквозного тока,а из-за того что при определённой длительности система первичка трансформатора и кандёр входит в резонанс,с соотв последствиями.
ДОБАВЛЕНО 20/04/2017 21:40
| n max писал: | | Надо прогнать на холостом ходу и замерить ток потребляемый питателем от сети без нагрузки\с нагрузкой.Взрыв может происходить не от сквозного тока,а из-за того что при определённой длительности система первичка трансформатора и кандёр входит в резонанс,с соотв последствиями. |
|
|
|
ZZVUKK
|
| n max писал: | Надо прогнать на холостом ходу и замерить ток потребляемый питателем без нагрузки.Взрыв может происходить не от сквозного тока,а из-за того что при определённой длительности система первичка трансформатора и кандёр входит в резонанс,с соотв последствиями.
ДОБАВЛЕНО 20/04/2017 21:40
| n max писал: | | Надо прогнать на холостом ходу и замерить ток потребляемый питателем от сети без нагрузки\с нагрузкой.Взрыв может происходить не от сквозного тока,а из-за того что при определённой длительности система первичка трансформатора и кандёр входит в резонанс,с соотв последствиями. |
|
А это идея имеет право быть) |
|

|