| Автор | Сообщение |
|
WARGUS
|
rs-460-pcap-3a нет схемы
Подскажите что было под C6 одни ножки остались
ДОБАВЛЕНО 23/11/2020 10:06
rs-460-pcap-3a
Подскажите что было под C6 одни ножки остались |
|
|
tak1973
|
Принесли Tacens Supero 600, видимо аналог FSP SPI-600, как у ysha в сообщении http://monitor.espec.ws/section5/topic198906p380.html#2534560, присутствует такая же платка модуля супервизора на PS223 + WT7518D.
Опущу всю предысторию появления этого БП у меня, но могу сказать только одно, что этот БП уже был неисправен при покупке в магазине, то есть на БП и муха не сидел. БП лежал где-то долго и решили всё таки его отремонтировать.
Долго с ним возился, пытаясь найти неисправность, но всё таки удалось - виновником оказался конденсатор (вроде C90), который шунтировал PGO(16) лапку PS223 на землю. В общем оказалось так, что тестером данный конденсатор никак не проявлялся как нерабочий, а под напряжением его пробивало, хотя у тестера не намного меньше напряжение измерения, чем на шине +5В. После замены конденсатора сигнал PW_OK пришёл в норму.
Я ни разу ещё не ремонтировал супервизор в Tacens Supero 600 или FSP SPI-600 и во всём этом меня смутило другое: я не понял функции от наличия WT7518D. Выход у WT7518D только один - FPOB. Но FPOB не идёт к обвеске PS223, а прижат резистором к Vcc, потом идёт через диод (анодом к FPOB) и резистор в 300 Ом к дросселю на шине 3.3В. Кто мне может объяснить смысл в WT7518D в данной схеме или я что-то проглядел? |
|
|
m026
|
Может тут кто подскажет чего.
Блок Chieftec NITRO II 500W BPS-500S2
Не запускается. Схемы в сети не нашел. Тут смотрел, что то ничего не помогло.
По внешним признакам подгорел резистор R36, так как схем нет, не известен его исходный номинал, сейчас он не в обрыве.
Дежурка есть 5в. Короткого вроде ни где нет. По косвенным признакам блок именно не запускается, а не уходит в защиту. Проверял с выпаиванием все силовые транзюки и диоды шоттки, оптопары вроде тоже ок. Электролиты ок.
Супервизор Sitronix ST9S429-PG14, питание 5в на него приходит. Шимка не ясно где, скорее всего на вертикальной плате между радиаторами, маркировка не видна, чуть позже выпаяю плату.
 |
|
|
Kasbek
|
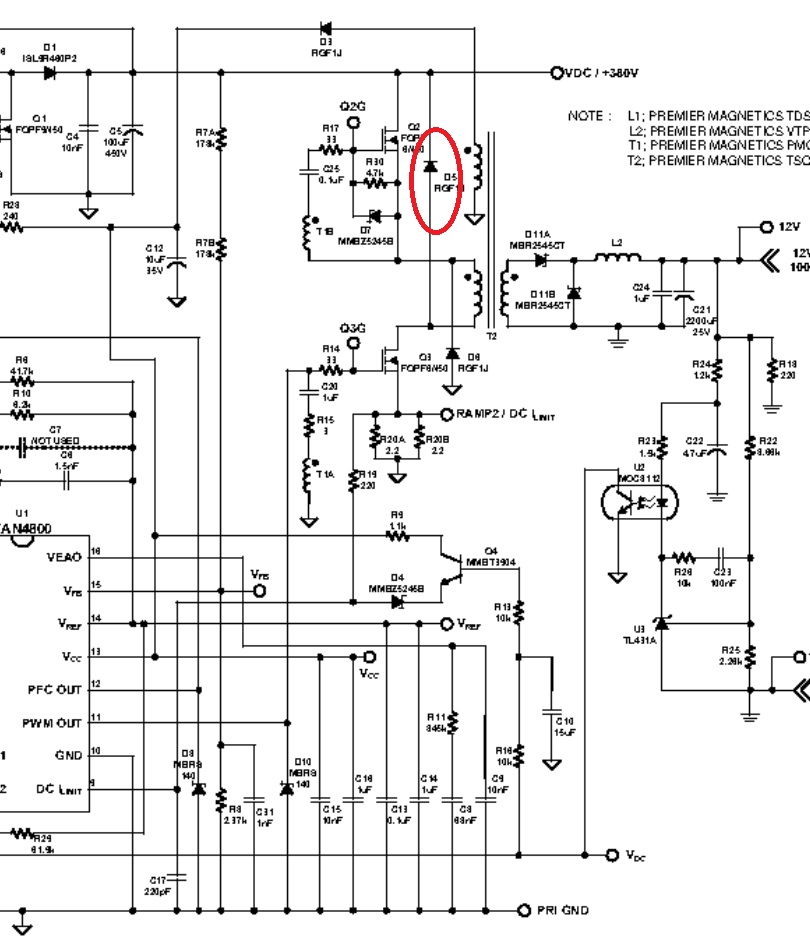
Привет спецам!
Блок питания Patriot A400-K не тянет нагрузку. Напряжения выхода в норме. Подключил только ЖД - обороты то набирает, то уменьшает. Звук, как сирена.... Если подключить второй ЖД, то вообще не раскручивается. Вентилятор крутится.
ШИМ SG6105D хитромудрый, похоже, периодически пытается срабатывать защита.
Может кто в курсе, где копать?
Схему прилагаю.
Фотоснимки платы.
patriot_a400-kl.png 80.71 КБ Скачано: 409 раз(а)
|
|
|
Kasbek
|
Диоды Шоттки во вторичке показывают на пределе проверки диодов мультиметра: средний - 330 в одну сторону, а два других - один 30, другой 10 в обе стороны.
По 5-вольтовой линии стоит нагрузочный резистор 22 Ома, а по 3-вольтовой - 10 Ом, поэтому без выпаивания проверить на утечку невозможно.
Выпаивать сборки затруднёно: мешают дроссели, попробую выпаять нагрузочные резисторы. |
|
|
tak1973
|
| Начните с замера ёмкости всех электролитов и не только во вторичке, а и на горячей стороне. Ещё нужно обязательно иметь под рукой тестер ESR. Емкости конечно придётся выпаивать. |
|
|
svm5591
|
Применив метод упорного труда, нарисовал схему Antminer 12-1600 V1.5. БП не разбирался, потому у многих компонентов марки и номиналы отсутствуют. Являясь ярым сторонником открытости схем, мануалов, кодов ошибок и пр. выкладываю тут, и не только, совершенно «бемоздмездно». Кто может – схема поможет, а кто не может, тому и не надо.
Это же выложил и на биткоиновском форуме, из вредности. |
|
|
tak1973
|
|
|
svm5591
|
| tak1973 писал: | | Точно NCP1624? Может 54? |
Ага, первая очепятка. На клаве 2 и 5 рядом, вот и тяпнул не глядя.
Не знаю, надо ли снова выкладывать, хотя бы APFC. Умный поймёт, а дураку всё равно. Ка выложенный ЗАМЕНИТЬ - не знаю. Ладно, снова он же без очепятки. Может модераторы могут, тогда и первый удалить, новый поставить и посты про опечатку тоже затереть. |
|
|
svm5591
|
И ещё одно маленькое исправление в .spl7. А в jpg всё правильно. Там просто выход дежурки вместо +5Vs влепил +15Vs и вместо +12,3Vp написал +15Vp.
Выявилась ещё ошибка. Согласно даташиту на ICE2QR4765 в дежурке, на вывод 1 идёт сигнал с обмотки тр-ра через резистор Rzc1, а у меня напрямую, чего быть не может. А всё потому, что схема рисовалась прозвонкой, и из-за почти нулевого сопротивления обмотки резисторы R79 и R80 получились как бы оба на землю. Полагаю, но по дорожкам там не поймёшь, что из этих двух R80 всё же одним концом, как есть к выводу 1, а другим - к обмотке тр-ра, как в Rzc1 даташите.
По сему выдаю, надеюсь, окончательный вариант.
Antminer 12-1600 V 1.5.rar 825.39 КБ Скачано: 746 раз(а)
|
|
|
Николай666
|
Помогите разобраться с OCZ-CXS500W? Ищу схему. Взорвался диод D5. Марка неизвестна. Помогите кто чем может? 
| OCZ-CXS500W.jpg |
| Описание: |
|
| Размер файла: |
272.92 КБ |
| Просмотрено: |
329 раз(а) |

|
|
|
|
tak1973
|
| Если D5 параллельно КЭ транзистора типа 13007, то это что типа FR107 и в схеме должен быть ещё один такой же, параллельно второму 13007. А транзистор живой? FR107 можно заменить на HER108, а лучше сразу поменять на HER308, причём оба диода, то есть и D4. |
|
|
Николай666
|
tak1973, он между плюсом и обмоткой.
3.jpg 162.1 КБ Скачано: 412 раз(а)
|
|
|
svm5591
|
Вот вам пара схем, нарисованных вручную, от БП асиков. BITMAIN. Ошибки предыдущей выкладки поправил, добавил APW3++.
Bitmain.rar 1.55 МБ Скачано: 715 раз(а)
|
|
Witewut
Завсегдатай
Сообщения: 310
|
|
|
Morlock
|
Накапливаю инфу по ремонту Corsair RM1000. Шота дохрена там пыхнуло. LLC ICE2HS01G и PWM ICE3PCS01G контроллеры в КЗ, силовая первичка SiHG30N60E взорваны, мелочь типа J3 (18v) стаба и транзисторов ZDW (PBSS5350T) и ZCW (PBSS4350T), резисторы в уголь... предохранитель целый
По PWM секции пало подозрение на пробитый керамический кондёр 1мкФ (скол на краю и след от выхлопа на плате). Сама сила PWM живая.
Есть подозрение что это типовуха. Вот только непонятно с чем связано. |
|
|
amig0
|
|
igme
Передовик
Сообщения: 1126
|
Может я чего не понял, но 1 кОм я вижу на схеме это R8! Получается это он звонится что-ли? Значит обрыв где-то до него? Дроссель L1? Трещина в пайке? Дорожки я так полагаю все осмотрены и они целые? |
|
|
shylo
|
| Q2, Q4 и еже с ними — регулятор оборотов карлсона, FAN я так понимаю молчит. Тогда пропайка, для полной уверенности, Т1 и от верхней по схеме ножки на режиме прозвонки все дорожки и элементи в линии +12 до клемм на колодке. Непропай может быть на самом выводе Т1, где обмотка соеденяется с выводом, внешне может быть красивая пайка, возможно придется поднять транс. |
|
|
tak1973
|
БП Floston LXFP-700w: после замены всех высохших электролитов, под нагрузкой имеет гармоническую пульсацию частотой 1кГц на все шинах, если БП нагрузить. На ХХ таких колебаний нет. Баластник, конденсаторы дижурки Viper22, конденсаторы на шинах имеют приемлемые ёмкость и ESR, проверенные с помощью ESR-micro 4.0s. Может кто-то уже сталкивался с возбуждением БП под нагрузкой? БП нагрузку держит, не уходит в защиту, не выключается, но уровень пульсации очень высокий. При нагрузке примерно 100Вт на шине 12В уровень пульсации частотой в 1кГц доходит до 0.6В пк-пк.
Из-за этого БП ШИМ на видеокарте, ШИМ питания PCI-E на материнки и не работает нормально внутренняя видеокарта в процессоре. |
|

|