| Автор | Сообщение |
|
GhostIm
|
digger2013: Спасибо за ответ.
Косметический осмотр ничего не выявил: дутых конденсаторов нет, сгоревших элементов тоже. Подозреваю сухие электролиты. Схемы однозначной не нашел, по какому-то 300-ваттнику похожему увидел оптрон, но не проверял. С удовольствием заменил бы конденсаторы превентивно, но нужно понять, какие :-) Без схемы менять тупо все, что рядом с дежуркой - как-то неправильно..
Да, про лампочку пишут, что с этими БП вроде не стОит - не запустится через нее? |
|
|
Tzar64
|
| GhostIm писал: | Без схемы менять тупо все, что рядом с дежуркой - как-то неправильно..
| В старом БП - правильно Если не хочешь через некоторое время получить кучу горелого железа. |
|
|
GhostIm
|
| Tzar64 писал: | | GhostIm писал: | Без схемы менять тупо все, что рядом с дежуркой - как-то неправильно..
| В старом БП - правильно Если не хочешь через некоторое время получить кучу горелого железа. | Убедили. Буду менять всё.
ДОБАВЛЕНО 03/10/2016 14:13
Кстати, может у кого-то есть схема на этот БП? |
|
|
semison
|
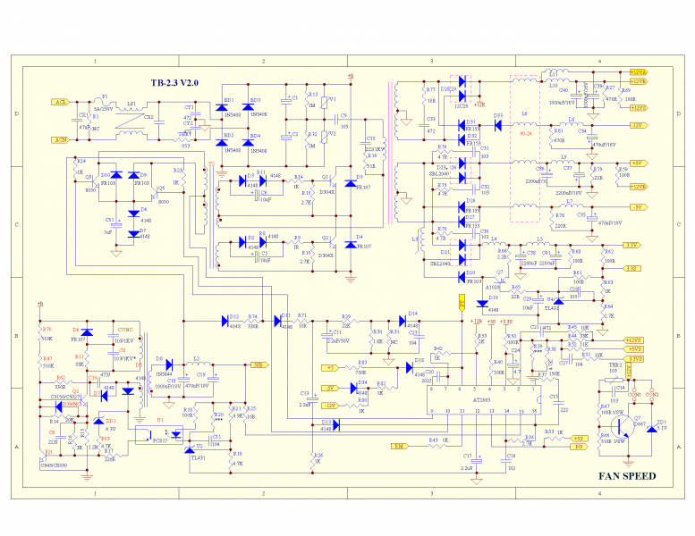
подскажите по такому вопросу-ковырял блок питания (похожую схемку прилагаю)-заменил дырявый силовой транзистор-вместо предохранителя включаю лампочку(60 вт).при включении в сеть-лампа блымнет и тухнет( секундное дело)-при попытке запуска-(зеленый с черным)-загорается очень ярко(кз).и в какую сторону копать дальше? http://s018.radikal.ru/i514/1610/2c/95fab53a2368.png
| 350w_shenzhon_0.png |
| Описание: |
|
| Размер файла: |
324.31 КБ |
| Просмотрено: |
1456 раз(а) |

|
|
|
|
protek5512
|
Доброго здравия ! Есть в наличии серверный блок питания ascom AWF-3DC-500W и желание использовать как обычный БП,но как его запустить отдельно не знаю он включается,на выходе только 5 вольт дежурки и все. Питающие напряжения внутри схемы все есть.Помогите пожалуйста где на него можно найти схему или кто то запускал аналогичный блок.Там как я понял в запуске участвует микросхема PCF8591T.
.jpg 175.64 КБ Скачано: 543 раз(а)
|
|
|
GhostIm
|
| GhostIm писал: | | Tzar64 писал: | | GhostIm писал: | Без схемы менять тупо все, что рядом с дежуркой - как-то неправильно..
| В старом БП - правильно Если не хочешь через некоторое время получить кучу горелого железа. | Убедили. Буду менять всё.
ДОБАВЛЕНО 03/10/2016 14:13
Кстати, может у кого-то есть схема на этот БП? |
Сегодня наконец-то дошли руки для продолжения. Заменил ИМС ШИМ и супервайзер. Выпаял и измерил электролиты в районе дежурки, 4 штуки заменил, хотя сомнений особо не вызывали, просто емкость была на 10% ниже номинальной. Проверил диоды, до которых смог дотянуться (ох и упаковали печатку, еще и клеем залили элементы). А он все так же пищит и те же 8,7 В вместо 5. Дайте рекомендации для дальнейших действий, плиз. Завтра настроен добить, если получится.. |
|
|
GhostIm
|
| Всем спасибо за советы. Зверь побежден. Причина - пара мелких электролитов, коварно спрятанных в плотном монтаже вокруг дежурки. |
|
|
Vladislav312
|
Постараюсь описать суть кратко.)
Вообщем такая беда, БП на шиме К7500в, высохли кондеры и вылетел резистор R50 220ом, после замены всеравно на шим нет питания, кругом 0)), диодные сборки, кондеры проверил, STC 945 вроде тоже норм, дежурка 6.4, подскажите куда дальше копать?
| !!!!!!!!!!!!!!!!!!!!!!!1.jpg |
| Описание: |
|
| Размер файла: |
323.83 КБ |
| Просмотрено: |
507 раз(а) |

|
|
|
мастер-ломастер
Модератор
Сообщения: 9972
|
| Vladislav312, питание на ШИМ идёт с дежурки-12вольт. Копаем дежурку. |
|
|
Vladislav312
|
| мастер-ломастер писал: | | Vladislav312, питание на ШИМ идёт с дежурки-12вольт. Копаем дежурку. |
Сегодня включил, взорвался конденсатор на 470мкф 16в, перепаял конденсатор, включил, взорвались оба, один на 470мкф, второй 47мкф 50в., проверил оптопару (самодельной прозвонкой с лампочками), вроде рабочая, обе лампочки горят одинаково, кратковременно включал БП без конденсаторов, напряжение на месте кондера 470мкф, 35 вольт, сразу выключил, если не трудно, ткните на схеме, где дальше проверять? |
|
мастер-ломастер
Модератор
Сообщения: 9972
|
| Vladislav312, там кроме оптопары ещё стоит 431, знаешь принцип его работы? Кондёры взорвались наверно нагрузки не было, запаяй резистор 100-150Ом вместо нагрузки. |
|
|
Vladislav312
|
| мастер-ломастер писал: | | Vladislav312, там кроме оптопары ещё стоит 431. |
431 что? Немного не понял и куда резистор? |
|
birluk
Передовик
Сообщения: 2209
|
| Vladislav312 писал: | | мастер-ломастер писал: | | Vladislav312, там кроме оптопары ещё стоит 431. |
431 что? Немного не понял и куда резистор? | TL431-что это и для чего,не в курсе?  |
|
мастер-ломастер
Модератор
Сообщения: 9972
|
| Vladislav312, у тебя вопросы на уровне радио-кружка, ты знаешь принцип работы БП в котором стоит 817и 431? если нет тогда ознакомся с принципом работы, в нете всё есть. |
|
Mikkey
Старший модератор
Сообщения: 3660
|
На горячей стороне электролит мелкий поменяйте и стабилитрон в дежурке.
И резистор если по питанию KA7500 - то не 220, а 22 Ома.
Скорее всего и шимка дохлая, 7500 умирали унося за собой всё, меняйте на TL494. |
|
|
Vladislav312
|
| Mikkey писал: | | На горячей стороне электролит мелкий поменяйте и стабилитрон в дежурке. |
Перепаял с945, Tl431, конденсаторы, включил, только успел замерить дежурку (стабилизировалась 4.8 в) сразу же вылетел с945 Q6, заменил, пробовал кратковременно включать, греется, если звонить шим, то на ногах 14,13,12,11 КЗ.
| !!!!!Godegen.jpg |
| Описание: |
|
| Размер файла: |
334.17 КБ |
| Просмотрено: |
689 раз(а) |

|
|
|
|
Luugin
|
Подскажите по дежурке (схема стандартная - биполярный транзистор от оптопары через 431й шунт).
Выход +5В =5,164В нет вопросов.
Выход на TL494 =12,4В МАЛО!
Частота на входе транса дежурки 230-250кГц (мультиметром)
Если нагрузить ветку +5В на полампера, то напряжение +5 падает до 5,04 на ШИМку возрастает до уровня 13,5В.
Кого проверять? |
|
|
Morlock
|
Тема похоже превратилась из отчётно-результативной, в вопрос-ответную... Печально. Но по всей видимости менять что-то пока не стоит. Буду удалять в далёкую даль лишь те вопросы, которые не сочетаются с понятием "минимально необходимые знания для ремонта", т.е. когда вопрошающий дупля не светит в том, что ему отвечают.
Пока снёс нескольких пациентов, но обязуюсь впредь (щас немного полегче со службой стало) следить за темой особо пристально.
С лирическим отступлением закончили.
Щас вернусь и запощу поток сознания... |
|
|
Morlock
|
Так вот... Есть кое-какие непонятки...
Появился у меня подарочный блок питания в виде FSP700-80GLN. Изначально обрыв фуза, пробитая дежурка, оборванная ёмкость 420uF/420v, ну и по мелочи там... потеря ЕСР некоторыми исполнителями и всё такое. В общем классическая ситуация с этими БП.
Всё восстановил. Перебрал всё, с шунтированием по выхлопу, всё как нужно. Запускаю и всё заработало. Единственное что вместо родного кулера D12BH-12 (2 ball, 2300rpm), которого не было, установил MGA12012MS-A25, который выдрал из валяющегося CM RS-460. К вентилю вопросов нема.
Есть вопросы к софтовому отображению 5VCCH. Оно показывает 4,2v. Если что, это 5vSB.
Физически замерять питание сейчас нет возможности, но когда я этот блок запускал у себя дома, то дежурка показала порядка 5,12V, т.е. вроде всё в порядке и к этому я не возвращался.
С другой стороны блок питания выдержал без каких либо нареканий стресс тест ОССТ в течении порядка получаса, в режиме Power Supply, 64bit linpak.
Вот я и думаю... То ли лыжи не едут, то ли...
Единственно что, два диода VD2 (1N4007) и VD3 1N4148, по хорошим делам надо было бы махнуть на какие нить ультрафасты, но опять же: всё работает без вопросов в порядочной нагрузке.
Никаких блюскринов или тормозов (система в разгоне) не замечено.
Давно отвык смотреть в тестовые показания, поэтому как-то и не знаю что с этим делать... |
|
Witewut
Завсегдатай
Сообщения: 310
|
не понял, в чём проблема... два раза перечитал если чо... "VD2 (1N4007) и VD3 1N4148" а это хде такие?
P.S. электролиты кончаются >>>я полимеры леплю... |
|